HOME   LIST
‹–   –›

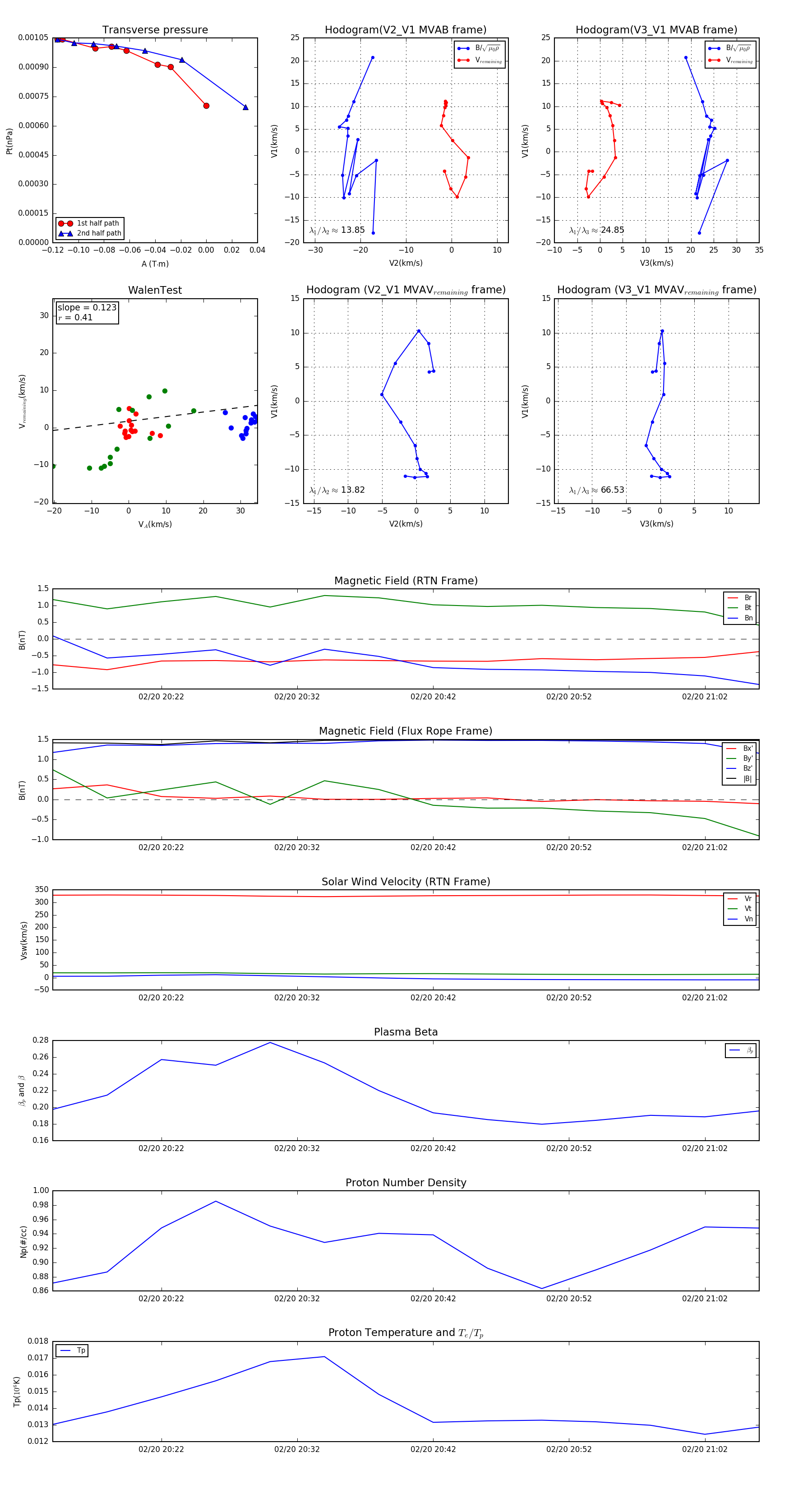
Flux Rope in 1991

Flux Rope Event 1991-02-20 20:14 ~ 1991-02-20 21:06 (53 minutes)


plot