HOME   LIST
‹–   –›

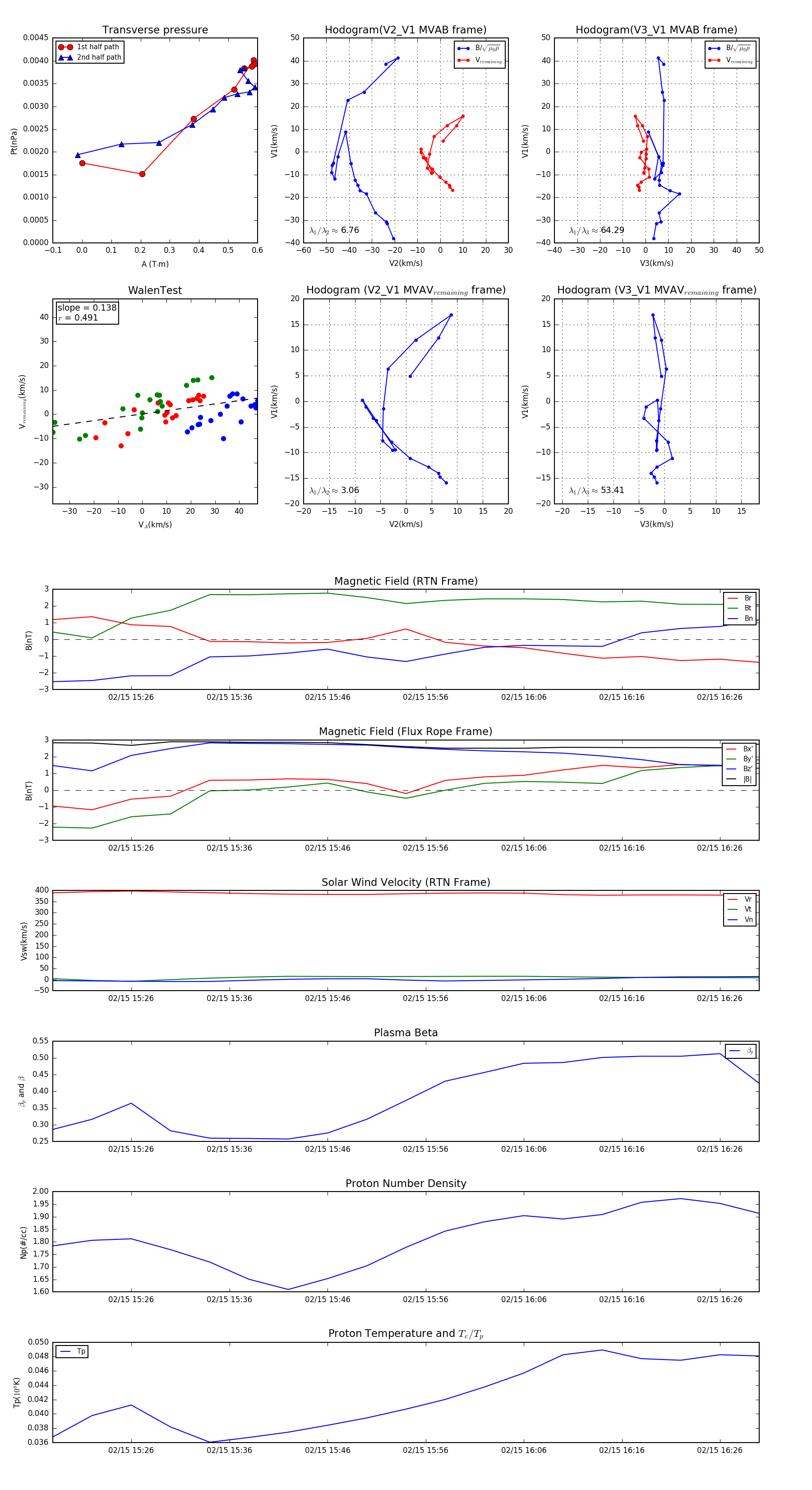
Flux Rope in 1991

Flux Rope Event 1991-02-15 15:18 ~ 1991-02-15 16:30 (73 minutes)


plot