HOME   LIST
‹–   –›

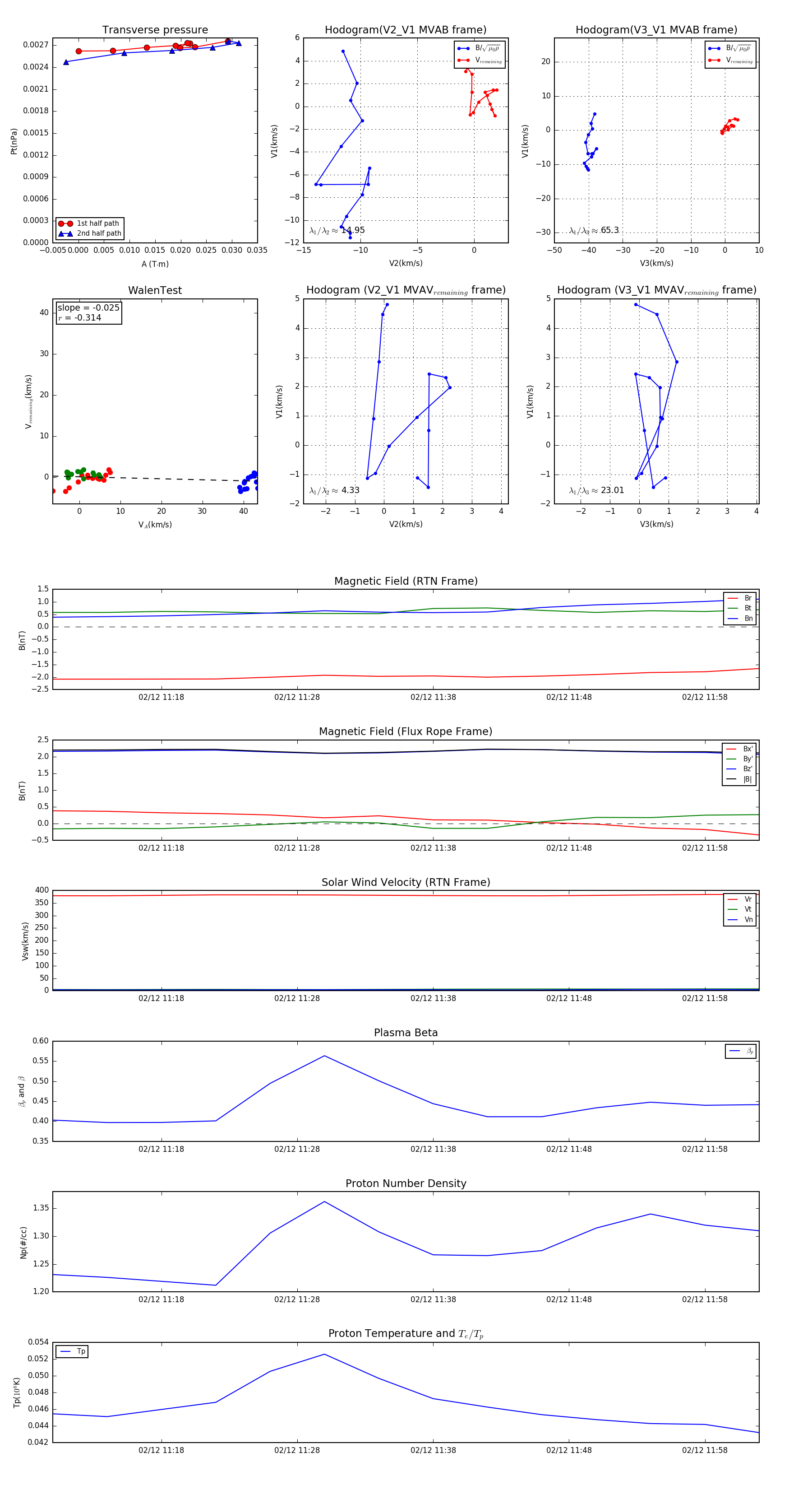
Flux Rope in 1991

Flux Rope Event 1991-02-12 11:10 ~ 1991-02-12 12:02 (53 minutes)


plot