HOME   LIST
‹–   –›

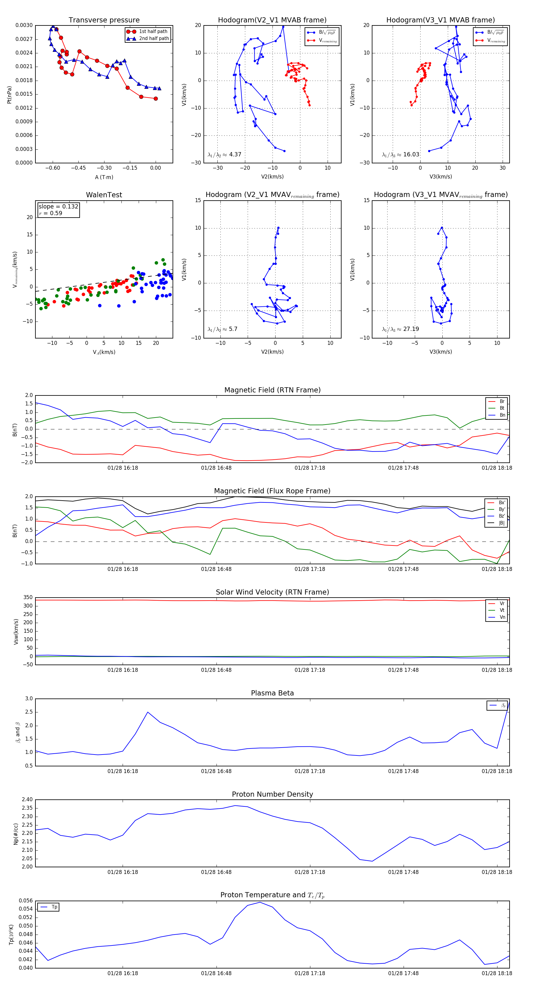
Flux Rope in 1991

Flux Rope Event 1991-01-28 15:50 ~ 1991-01-28 18:22 (153 minutes)


plot