HOME   LIST
‹–   –›

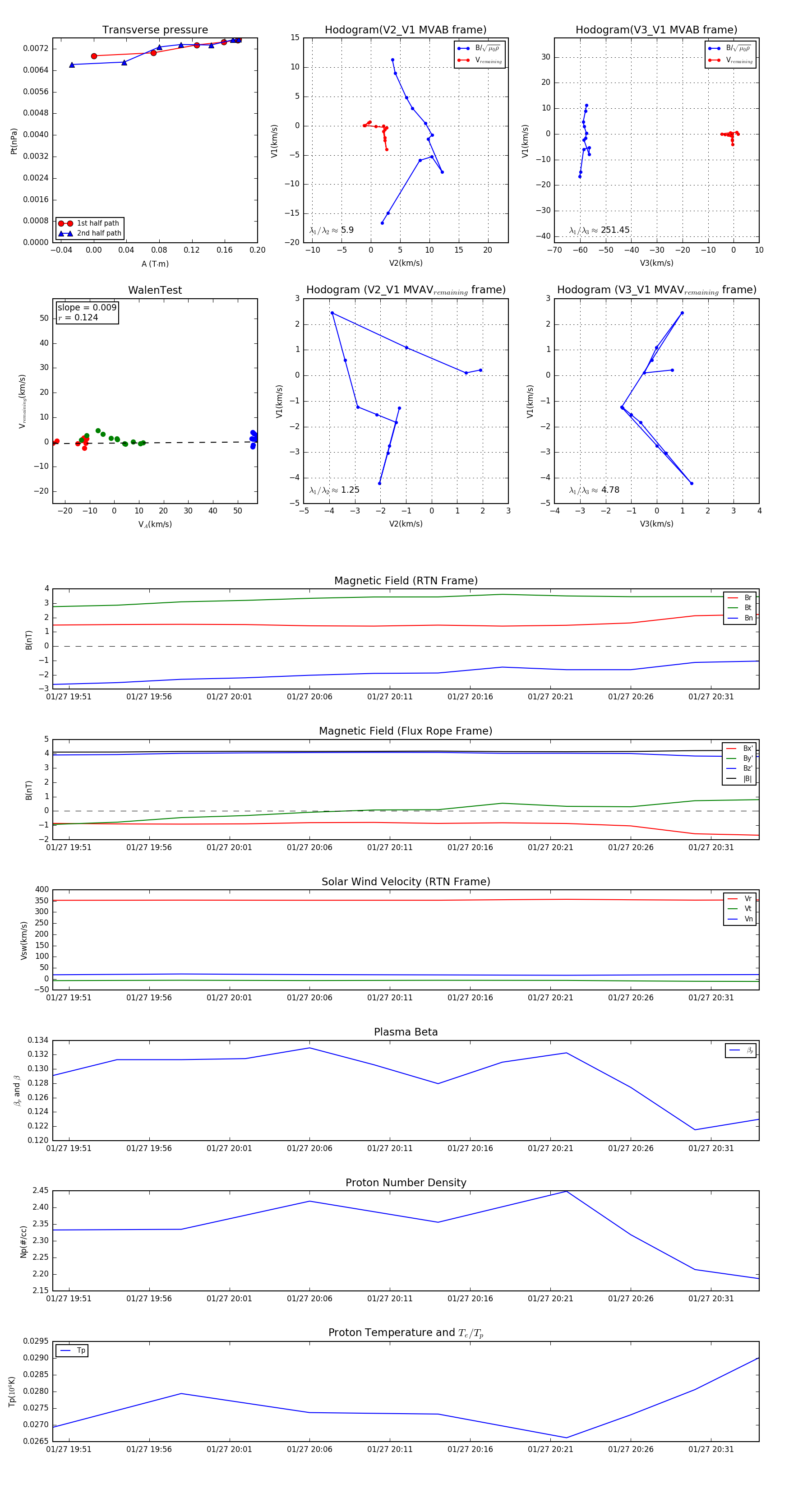
Flux Rope in 1991

Flux Rope Event 1991-01-27 19:50 ~ 1991-01-27 20:34 (45 minutes)


plot