HOME   LIST
‹–   –›

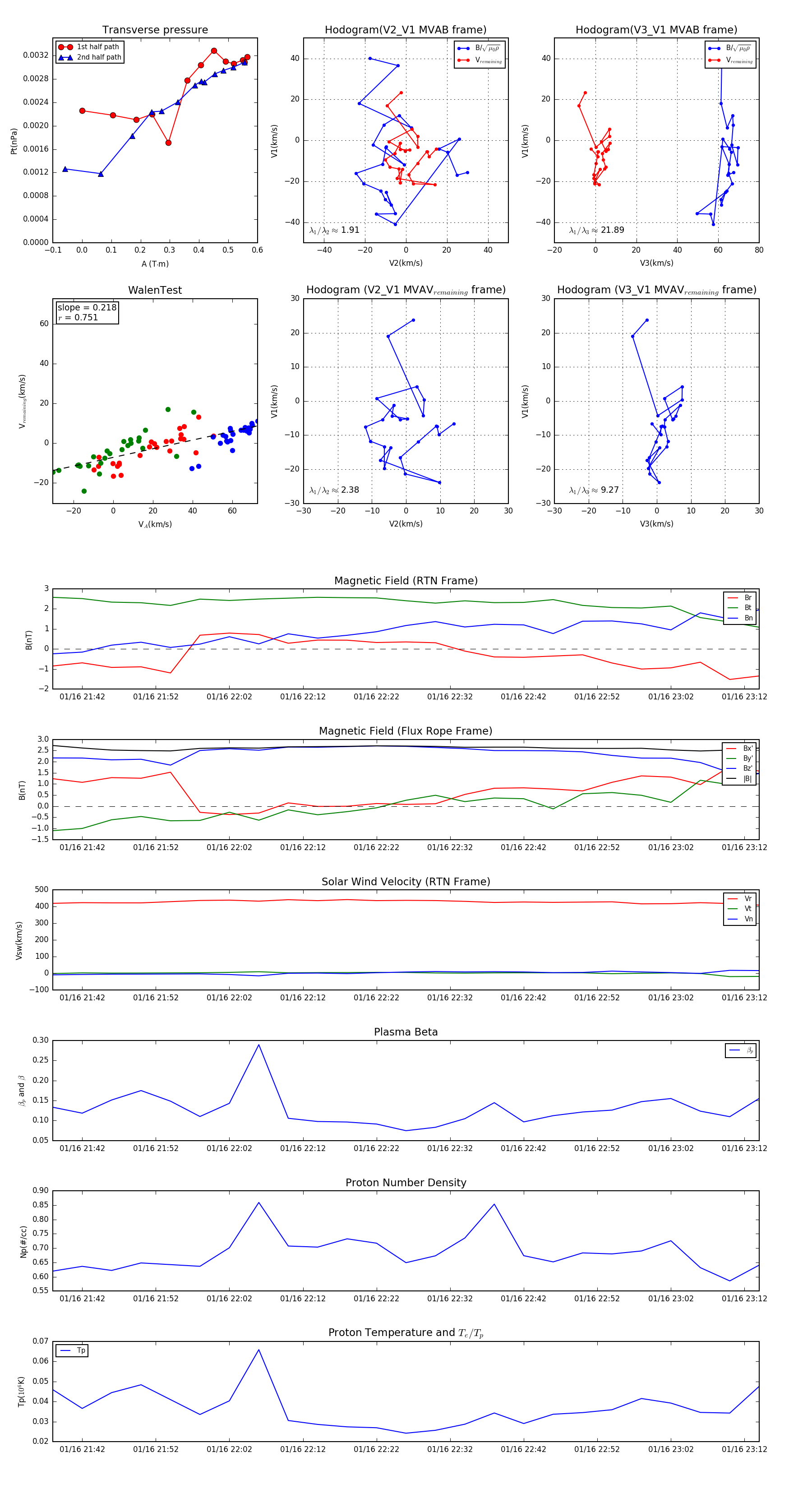
Flux Rope in 1991

Flux Rope Event 1991-01-16 21:38 ~ 1991-01-16 23:14 (97 minutes)


plot