HOME   LIST
‹–   –›

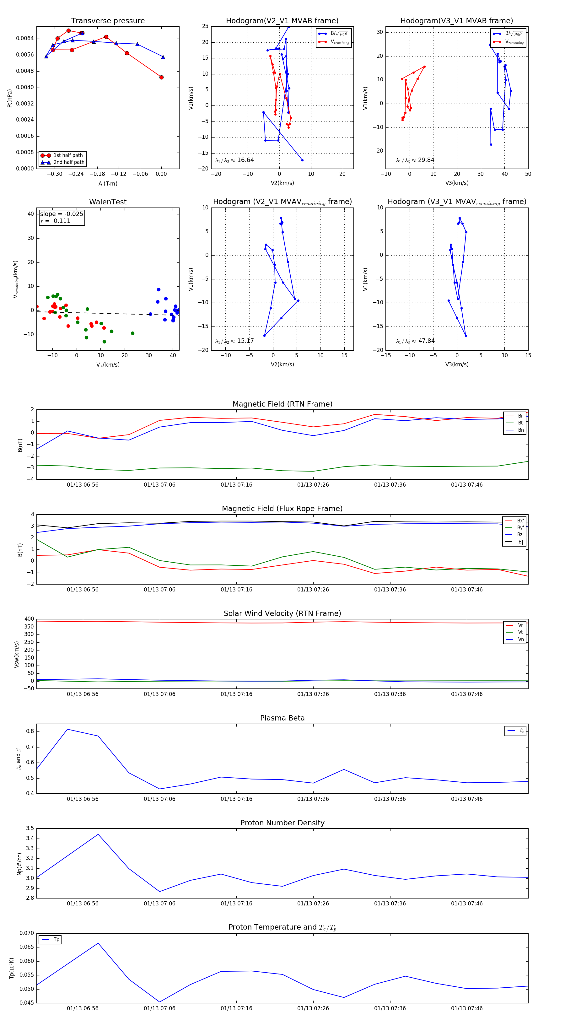
Flux Rope in 1991

Flux Rope Event 1991-01-13 06:50 ~ 1991-01-13 07:54 (65 minutes)


plot