HOME   LIST
‹–   –›

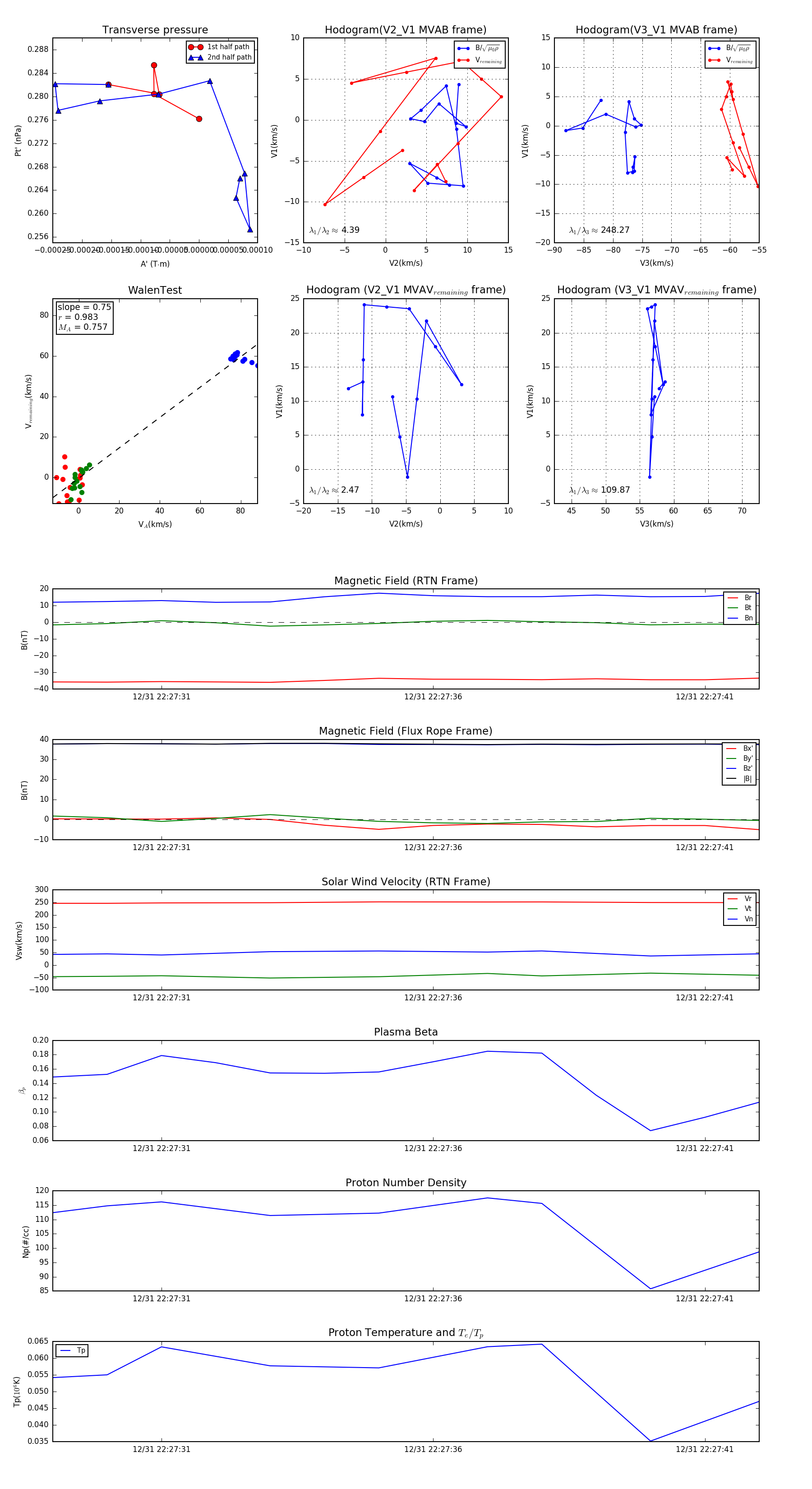
Flux Rope in 2024

Flux Rope Event 2024-12-31 22:27:29 ~ 2024-12-31 22:27:42 (14 seconds)


plot