HOME   LIST
‹–   –›

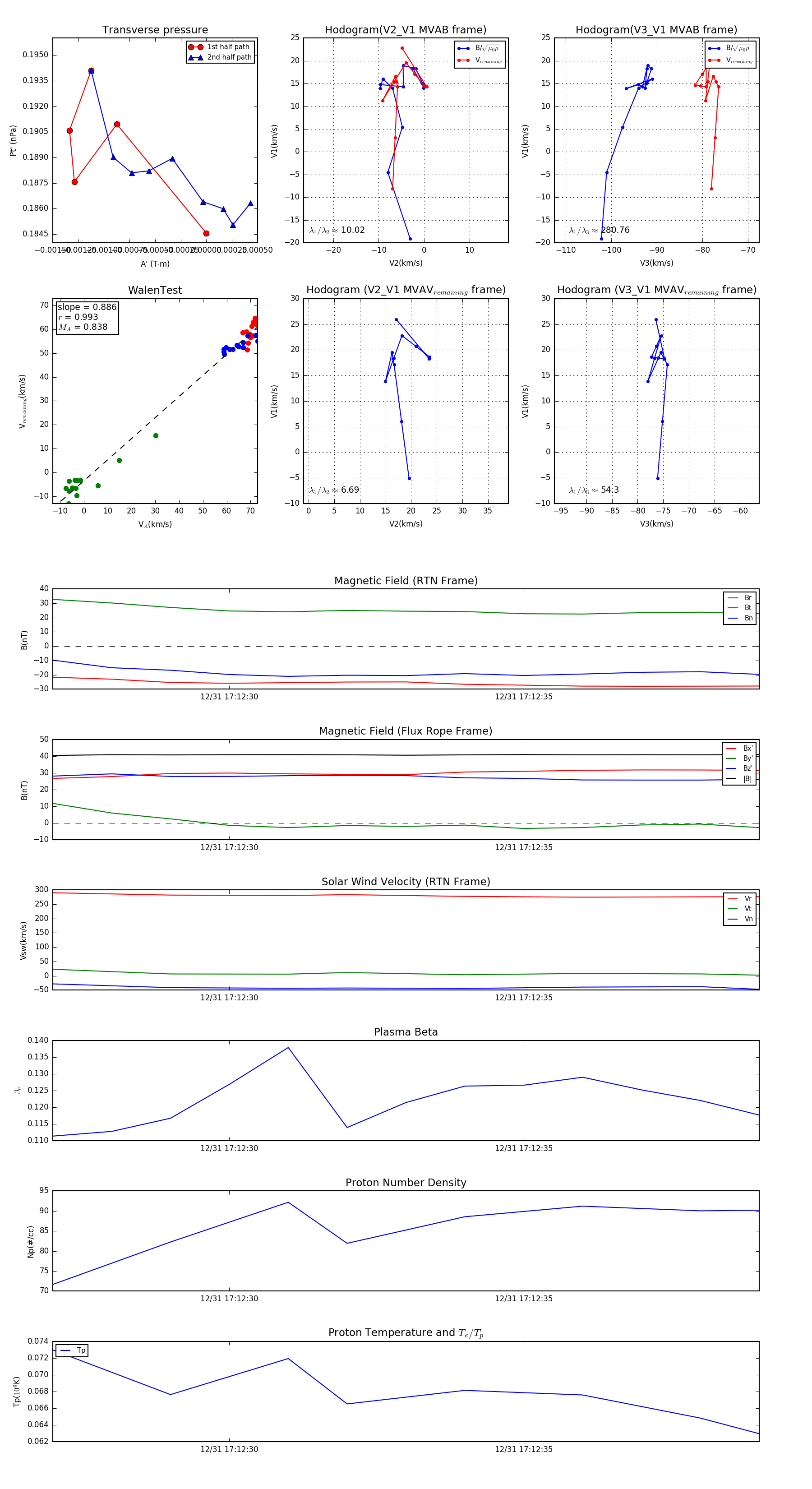
Flux Rope in 2024

Flux Rope Event 2024-12-31 17:12:27 ~ 2024-12-31 17:12:39 (13 seconds)


plot