HOME   LIST
‹–   –›

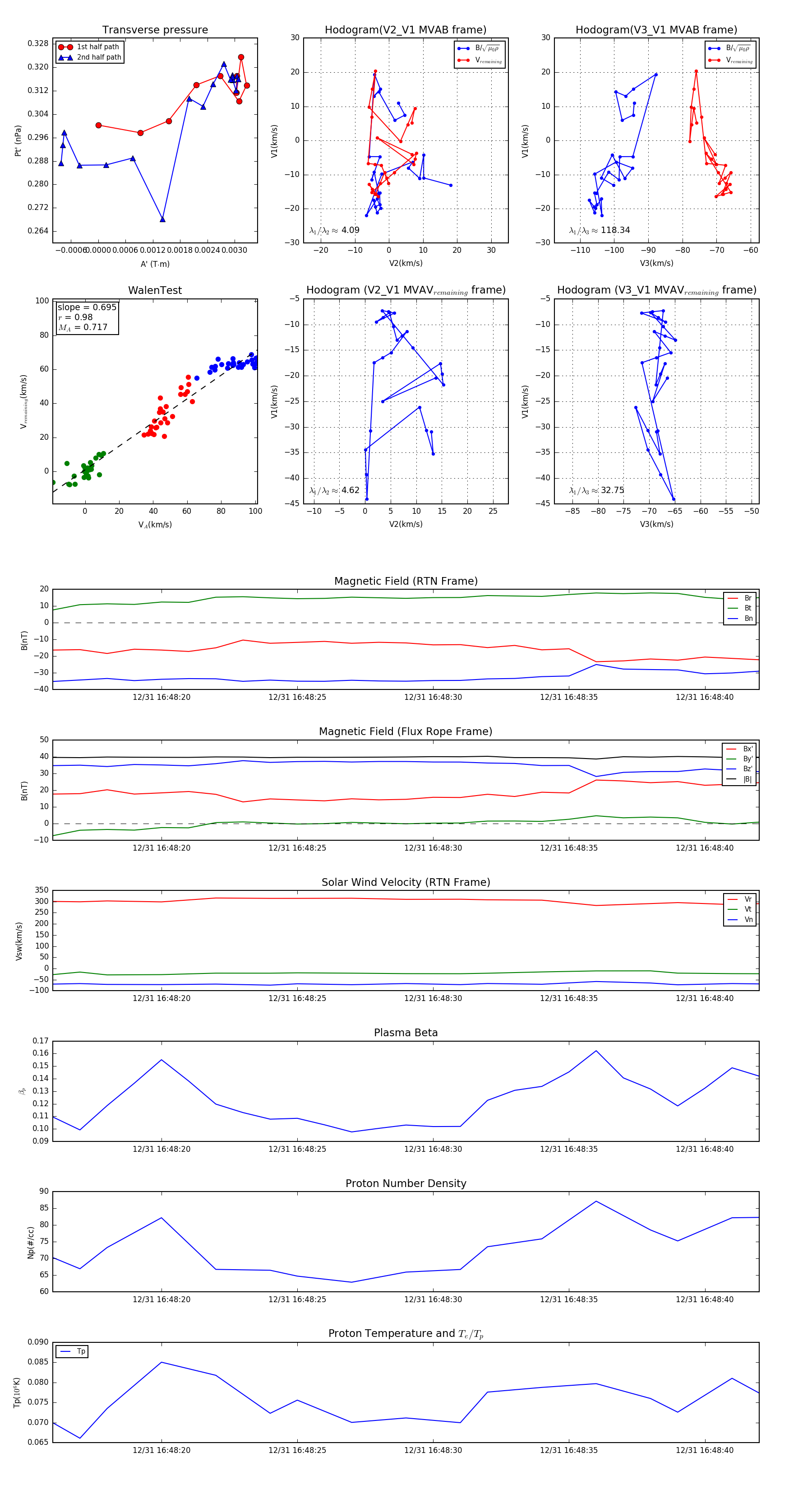
Flux Rope in 2024

Flux Rope Event 2024-12-31 16:48:16 ~ 2024-12-31 16:48:42 (27 seconds)


plot