HOME   LIST
‹–   –›

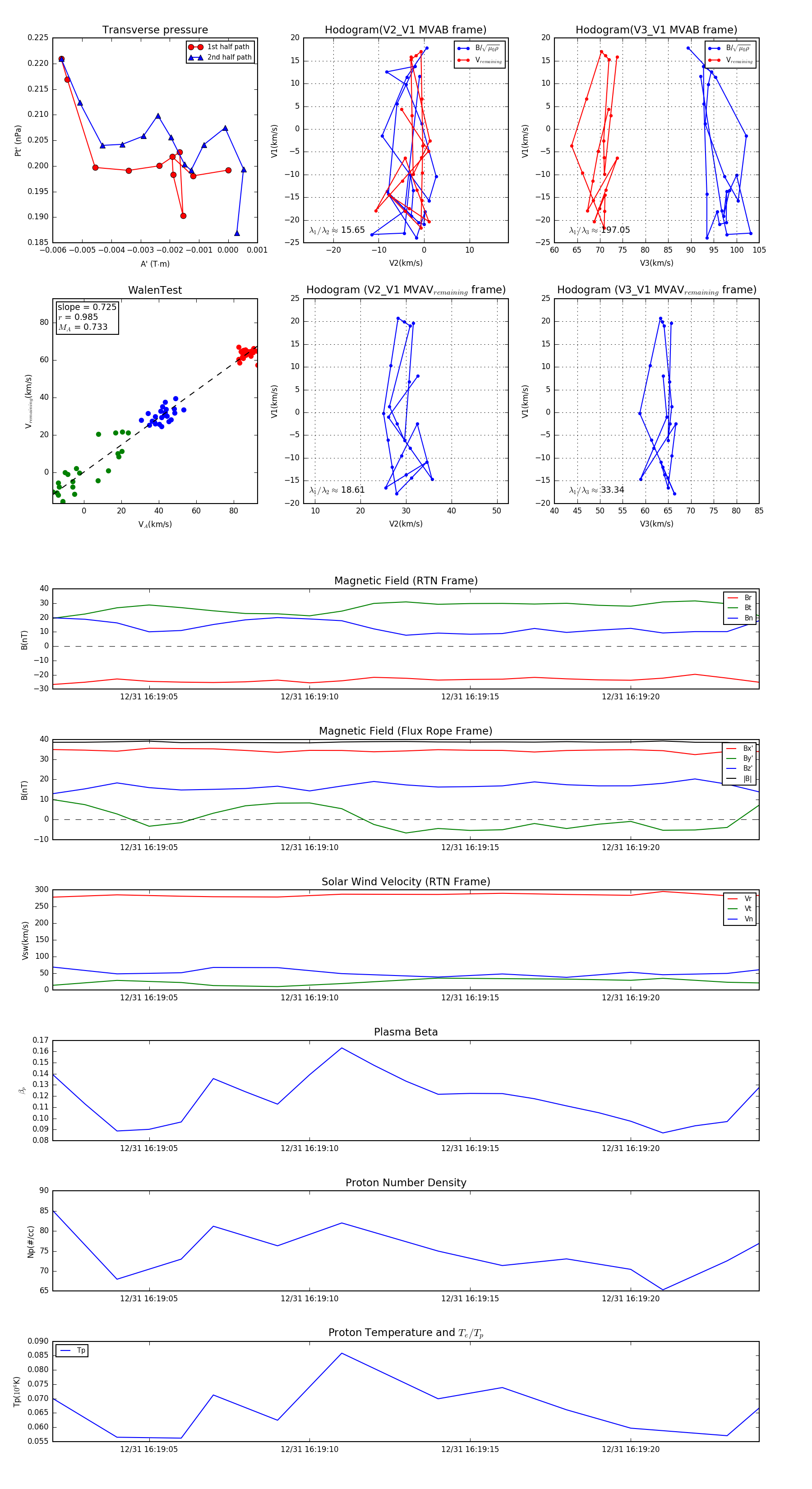
Flux Rope in 2024

Flux Rope Event 2024-12-31 16:19:02 ~ 2024-12-31 16:19:24 (23 seconds)


plot