HOME   LIST
‹–   –›

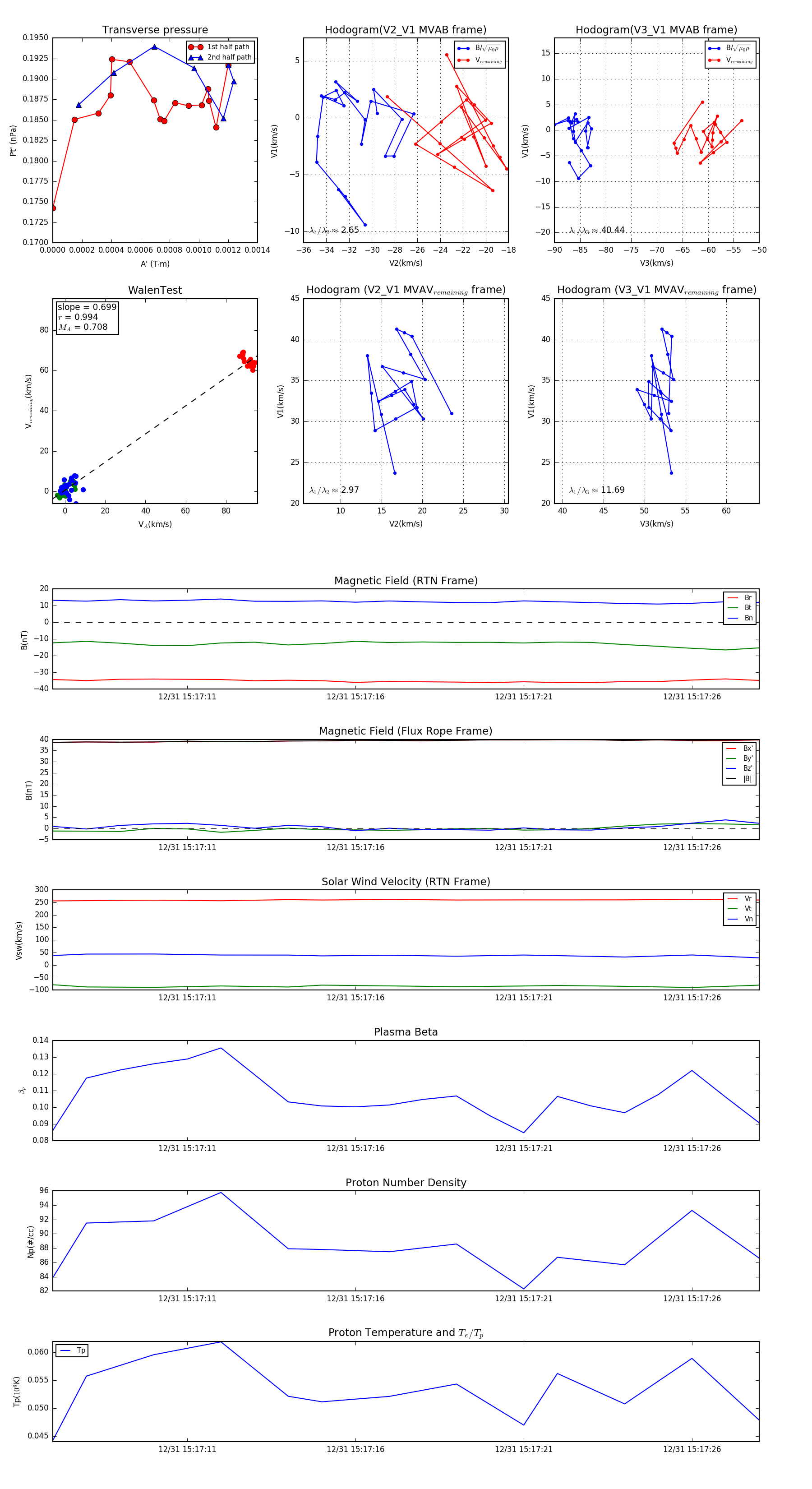
Flux Rope in 2024

Flux Rope Event 2024-12-31 15:17:07 ~ 2024-12-31 15:17:28 (22 seconds)


plot