HOME   LIST
‹–   –›

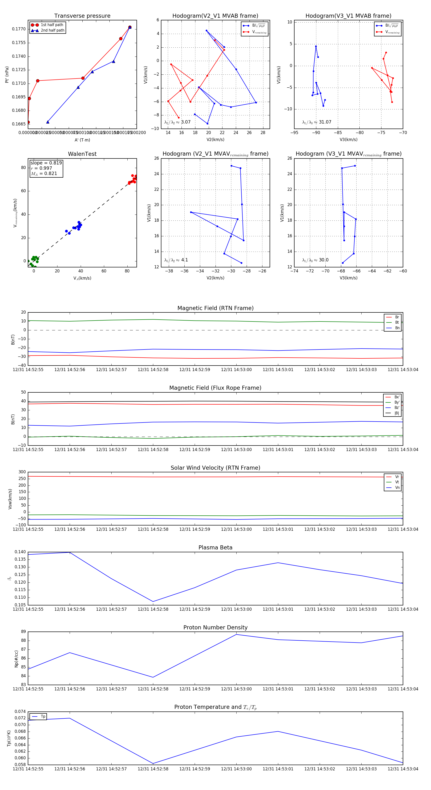
Flux Rope in 2024

Flux Rope Event 2024-12-31 14:52:55 ~ 2024-12-31 14:53:04 (10 seconds)


plot