HOME   LIST
‹–   –›

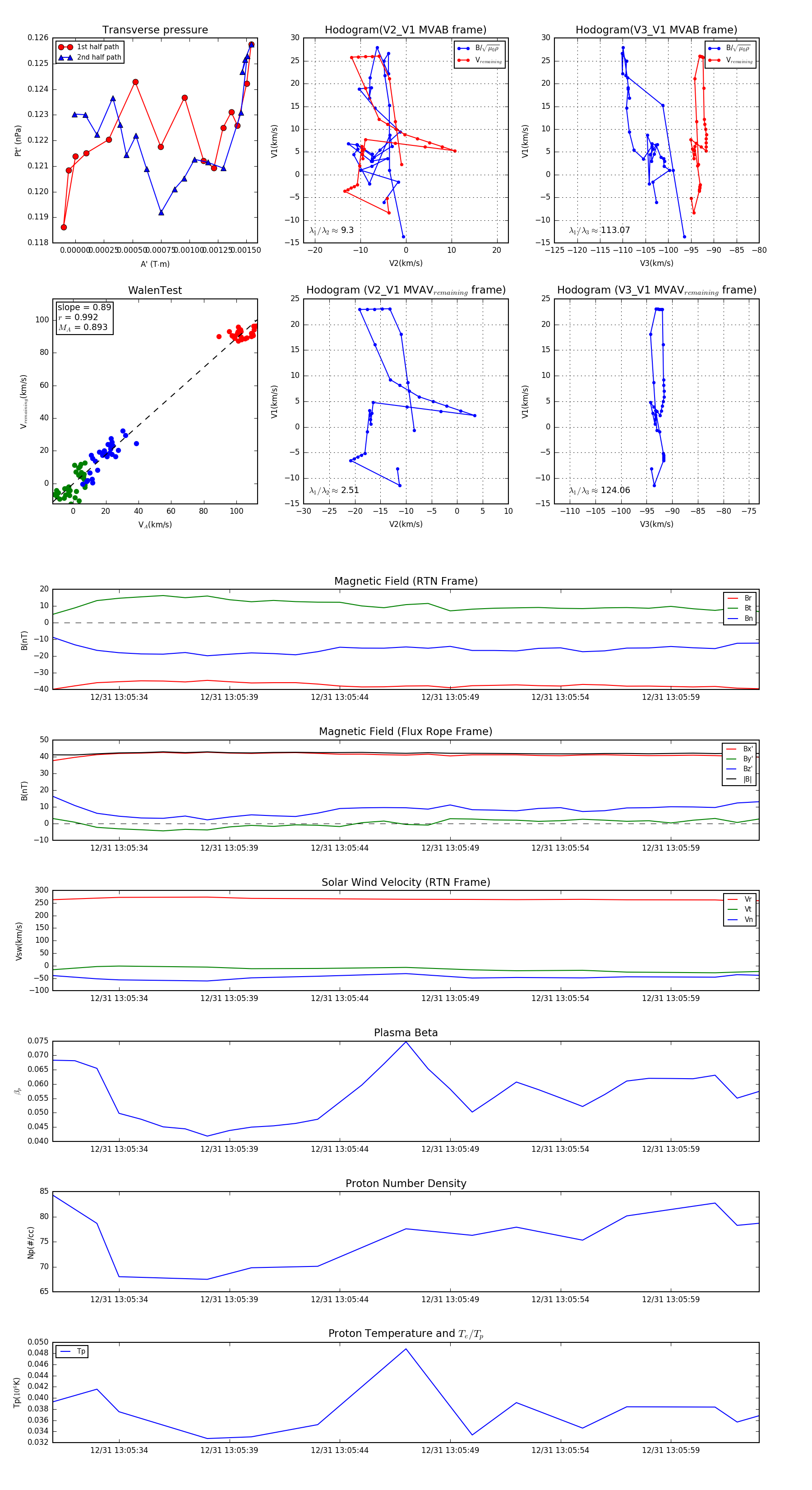
Flux Rope in 2024

Flux Rope Event 2024-12-31 13:05:31 ~ 2024-12-31 13:06:03 (33 seconds)


plot