HOME   LIST
‹–   –›

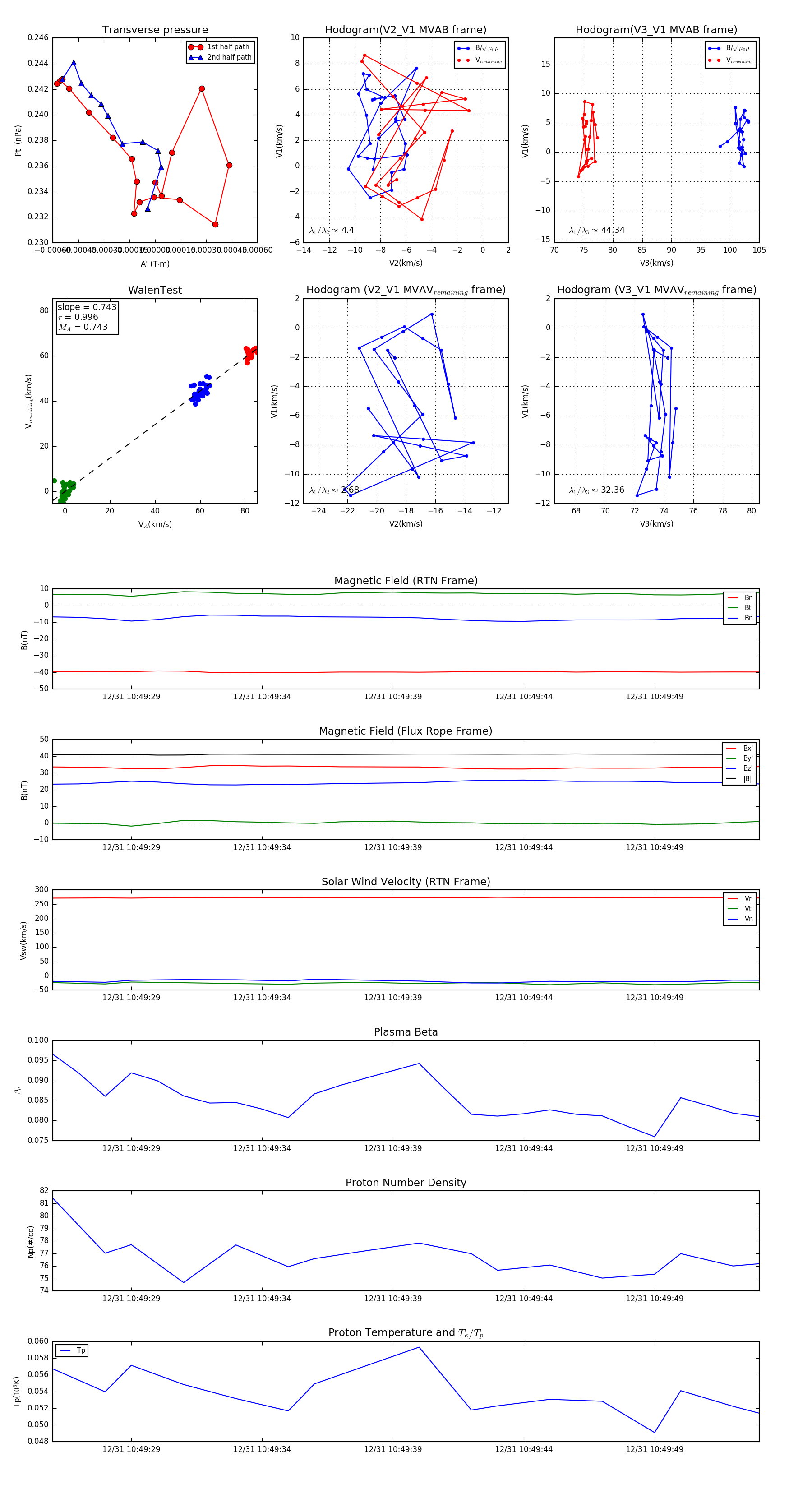
Flux Rope in 2024

Flux Rope Event 2024-12-31 10:49:26 ~ 2024-12-31 10:49:53 (28 seconds)


plot