HOME   LIST
‹–   –›

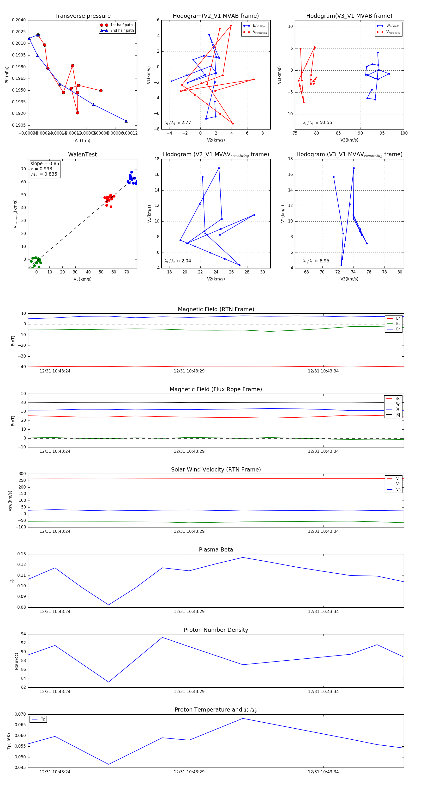
Flux Rope in 2024

Flux Rope Event 2024-12-31 10:43:23 ~ 2024-12-31 10:43:37 (15 seconds)


plot