HOME   LIST
‹–   –›

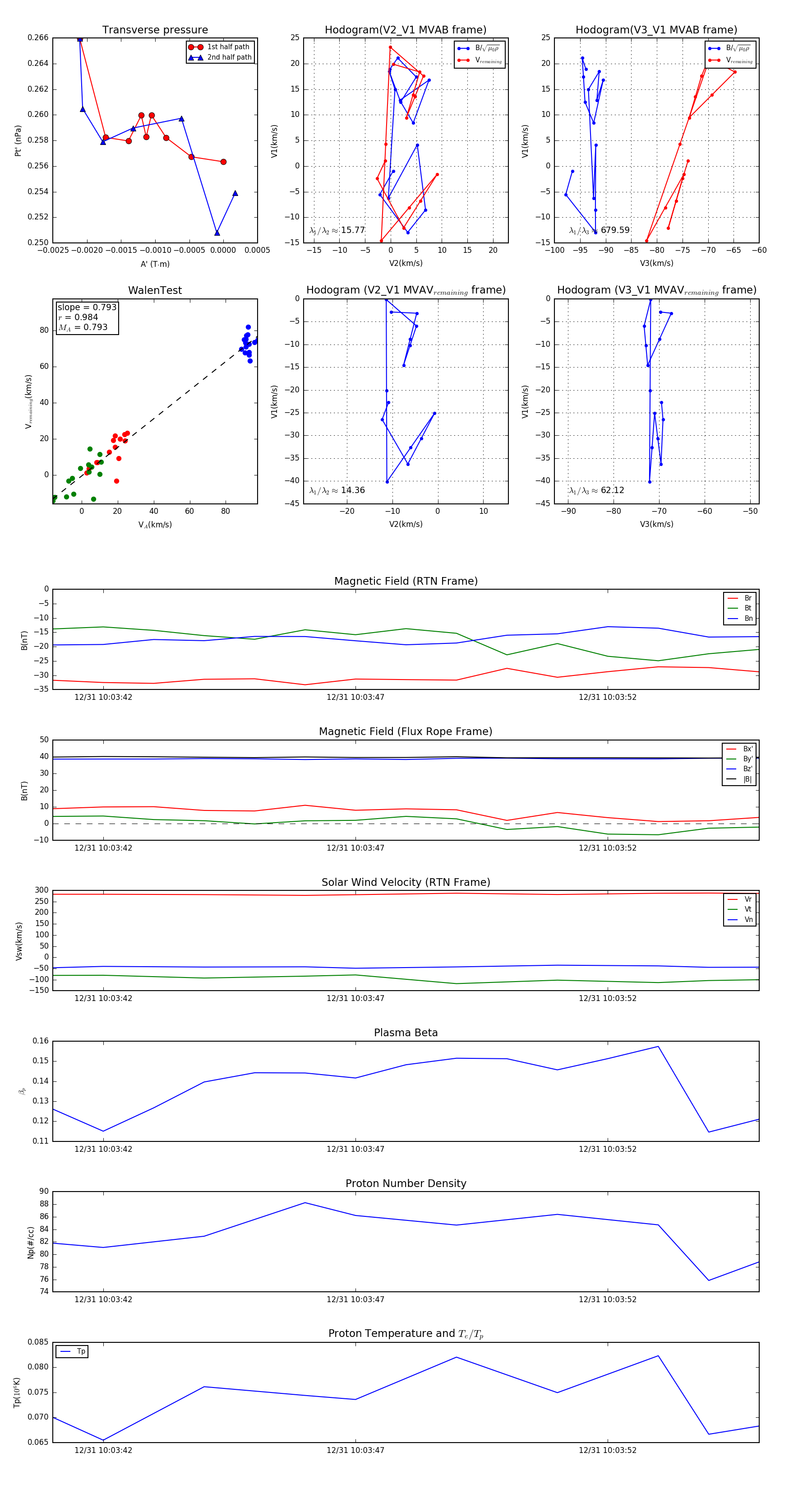
Flux Rope in 2024

Flux Rope Event 2024-12-31 10:03:41 ~ 2024-12-31 10:03:55 (15 seconds)


plot