HOME   LIST
‹–   –›

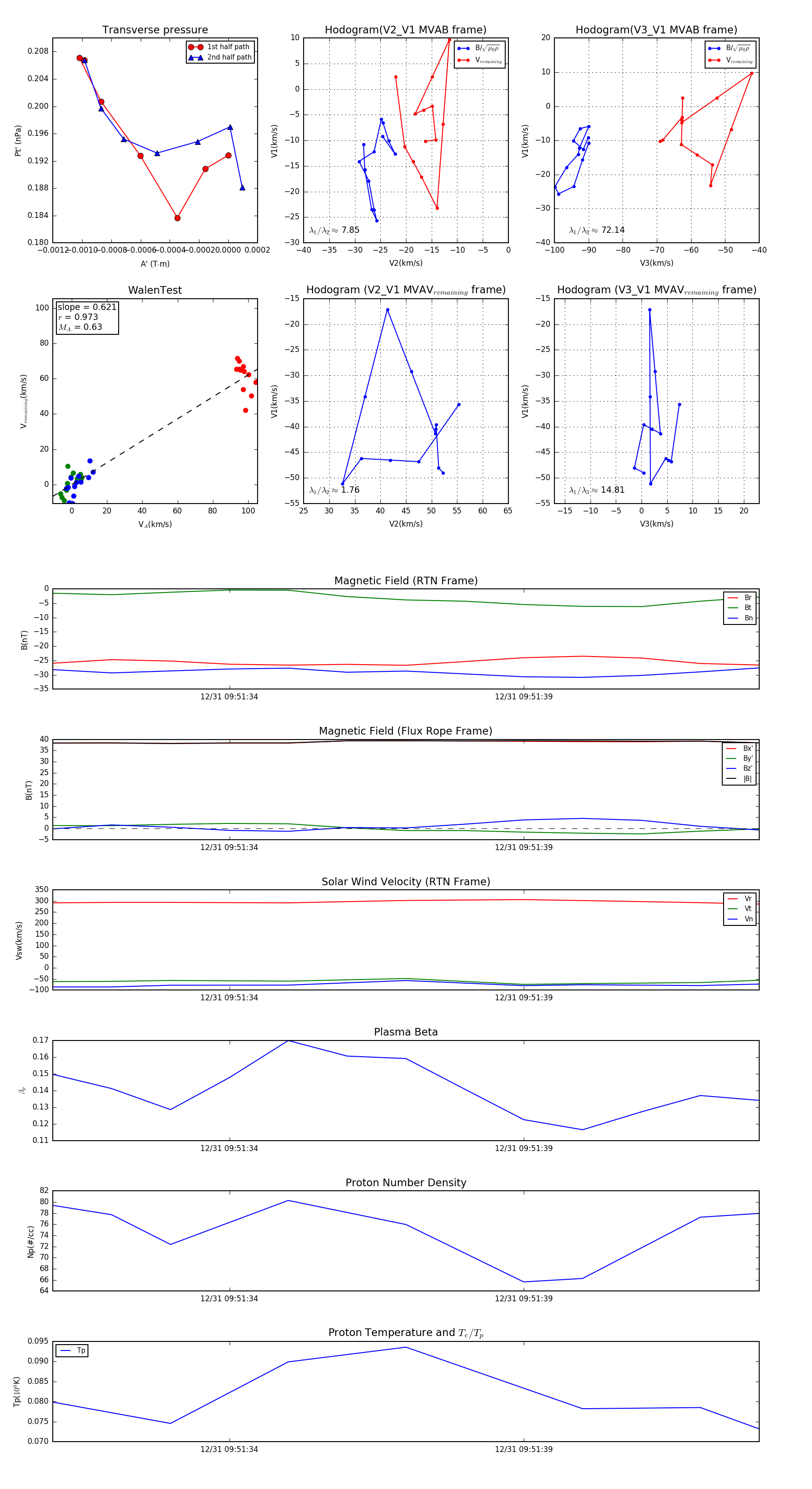
Flux Rope in 2024

Flux Rope Event 2024-12-31 09:51:31 ~ 2024-12-31 09:51:43 (13 seconds)


plot