HOME   LIST
‹–   –›

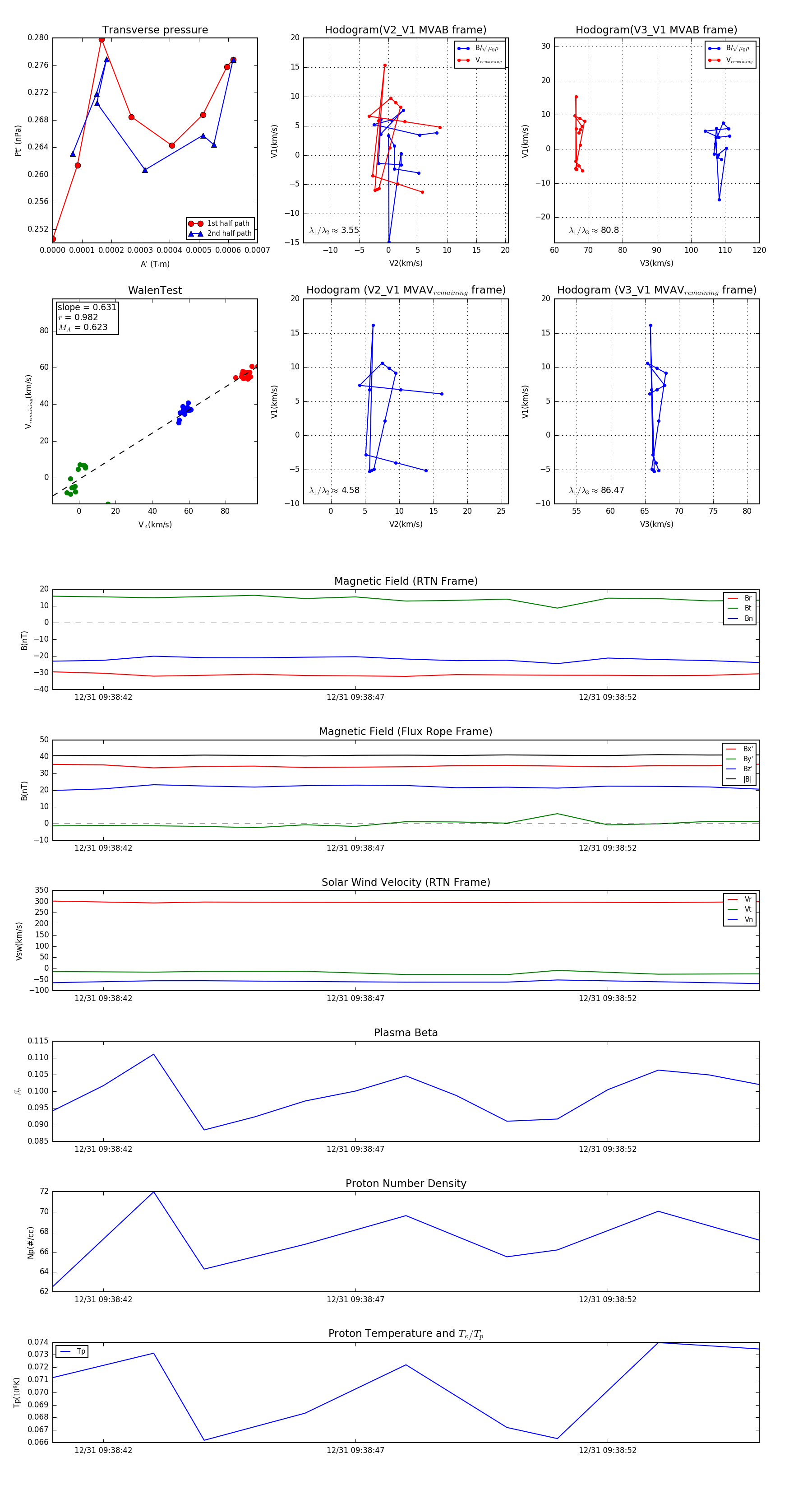
Flux Rope in 2024

Flux Rope Event 2024-12-31 09:38:41 ~ 2024-12-31 09:38:55 (15 seconds)


plot