HOME   LIST
‹–   –›

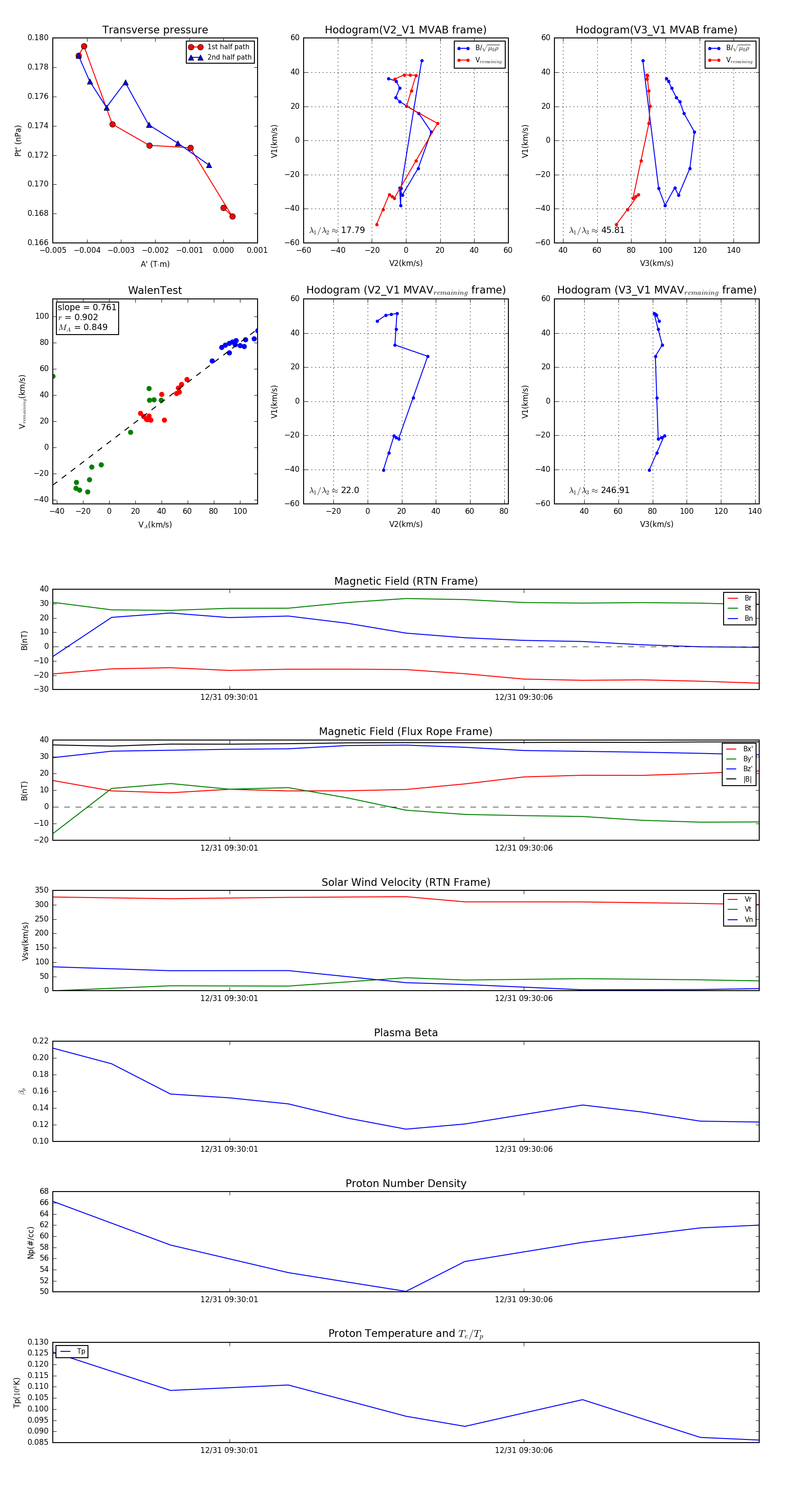
Flux Rope in 2024

Flux Rope Event 2024-12-31 09:29:58 ~ 2024-12-31 09:30:10 (13 seconds)


plot