HOME   LIST
‹–   –›

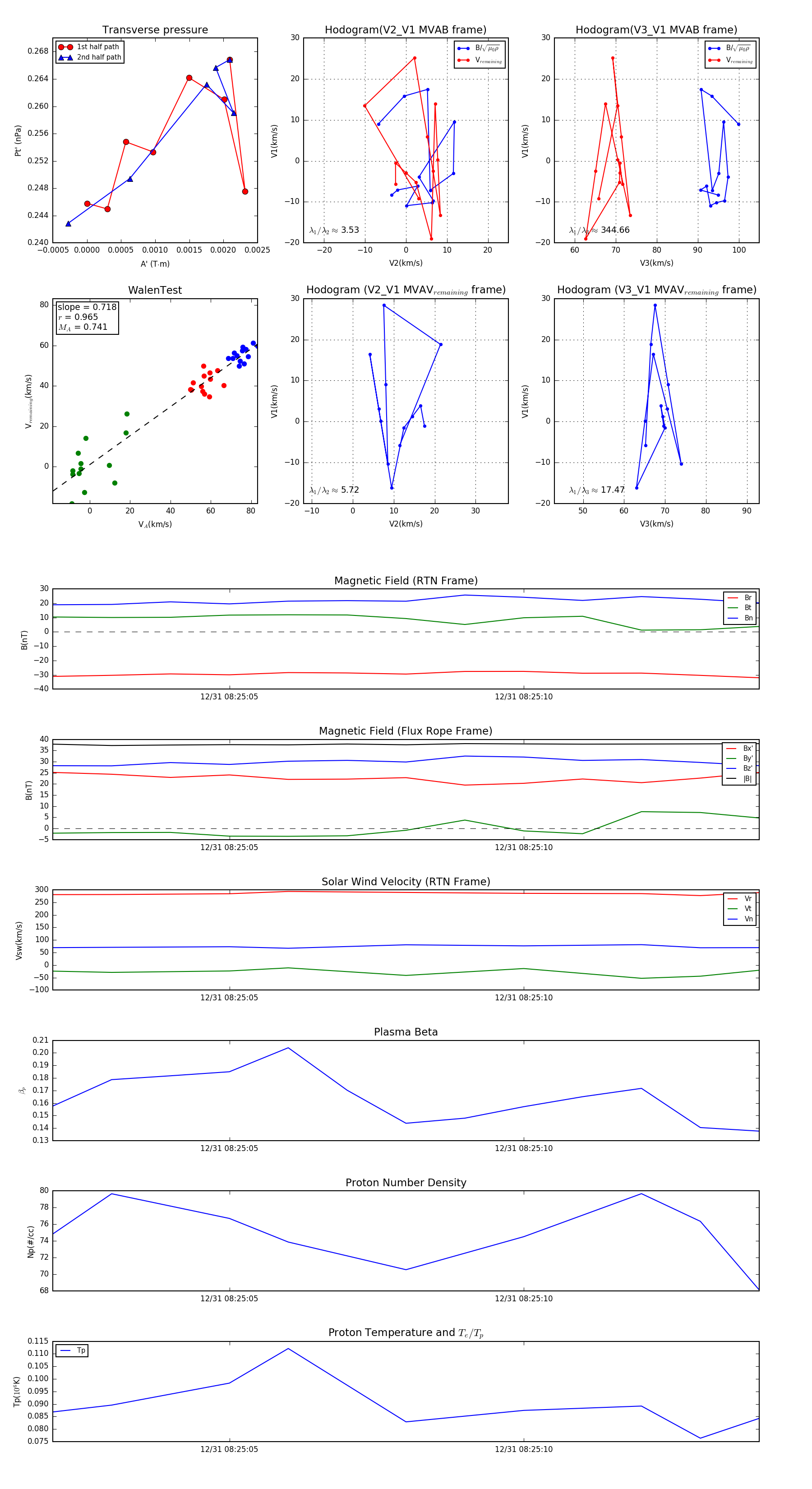
Flux Rope in 2024

Flux Rope Event 2024-12-31 08:25:02 ~ 2024-12-31 08:25:14 (13 seconds)


plot