HOME   LIST
‹–   –›

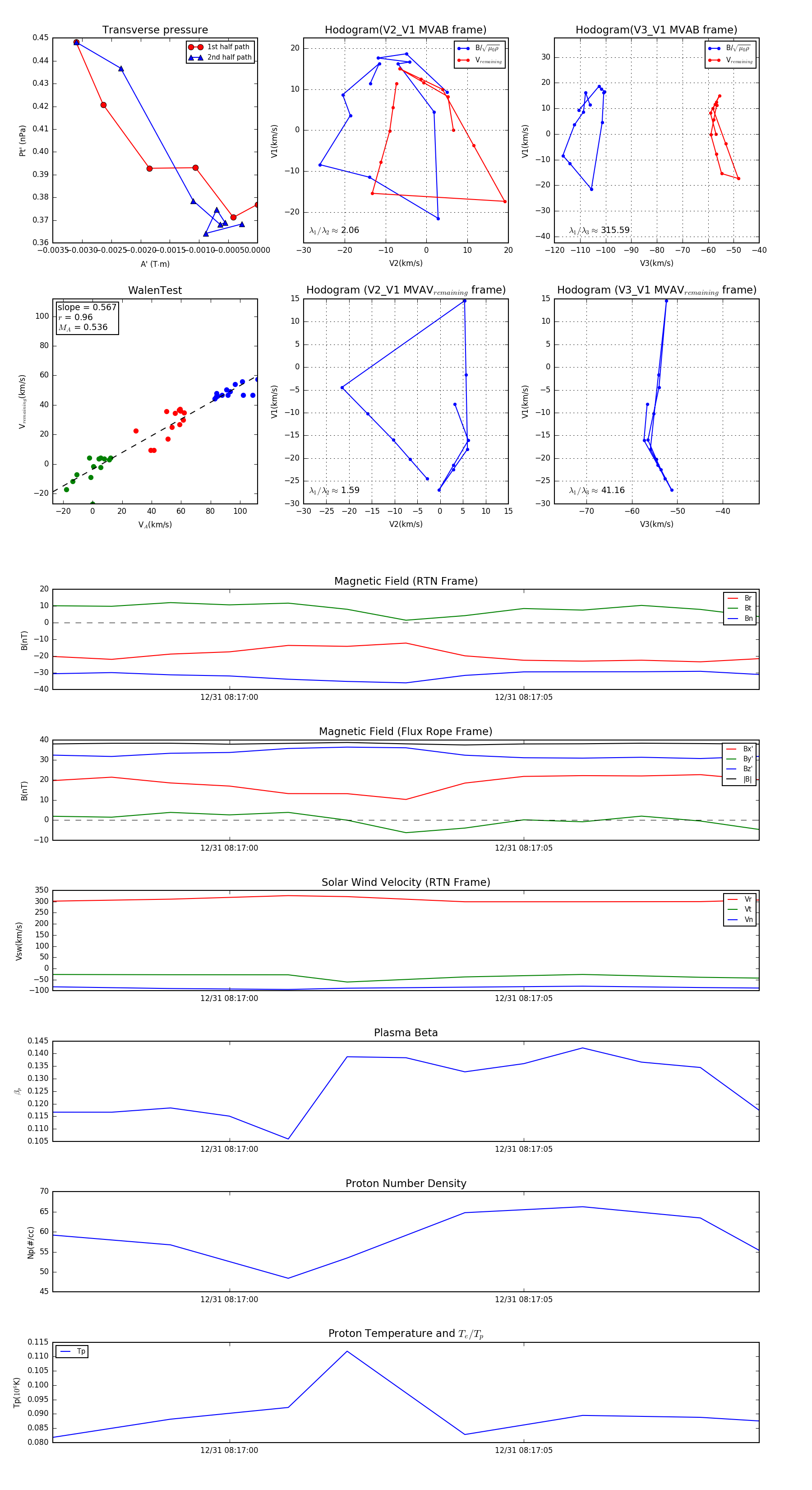
Flux Rope in 2024

Flux Rope Event 2024-12-31 08:16:57 ~ 2024-12-31 08:17:09 (13 seconds)


plot