HOME   LIST
‹–   –›

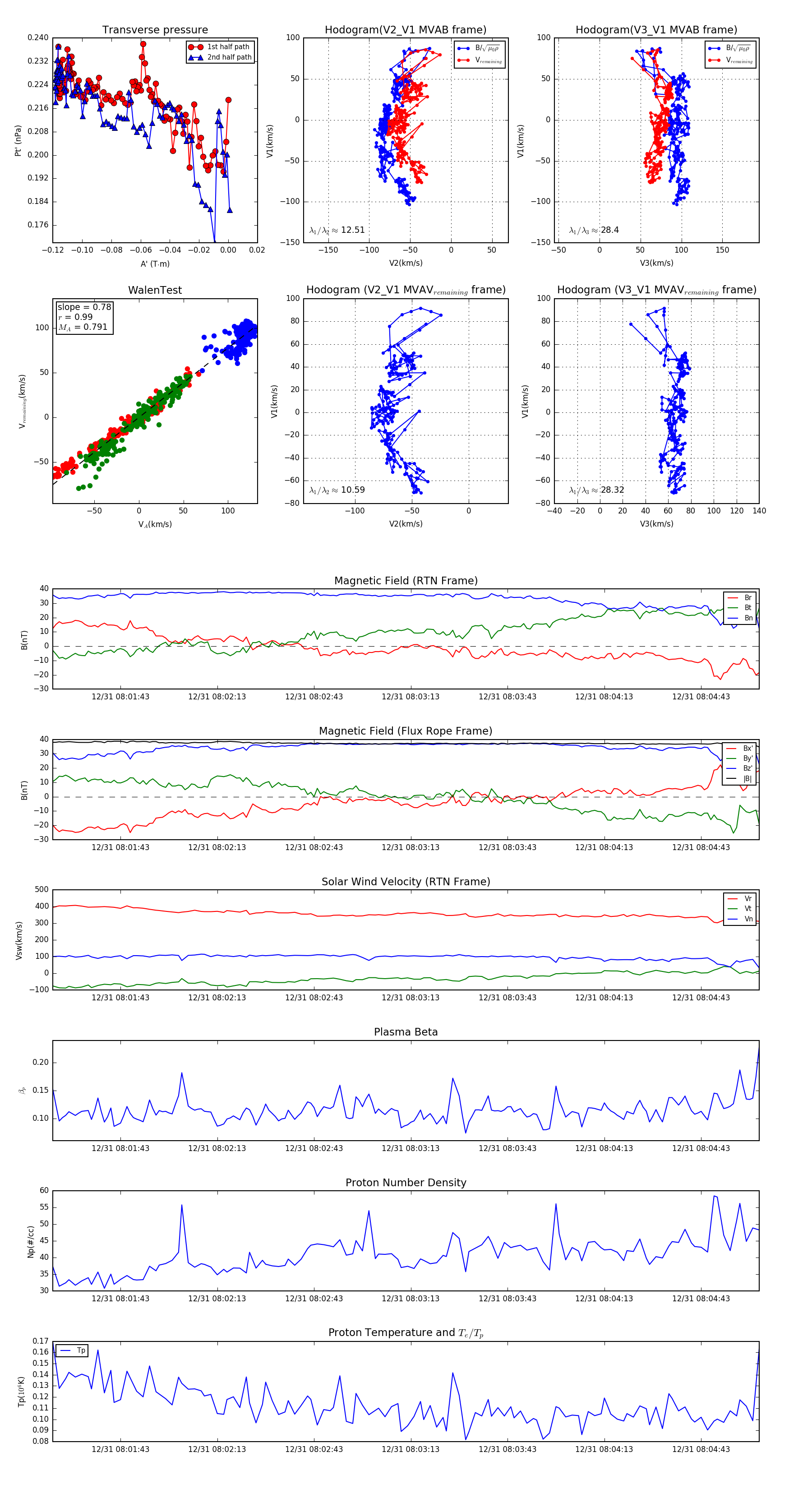
Flux Rope in 2024

Flux Rope Event 2024-12-31 08:01:22 ~ 2024-12-31 08:05:01 (220 seconds)


plot