HOME   LIST
‹–   –›

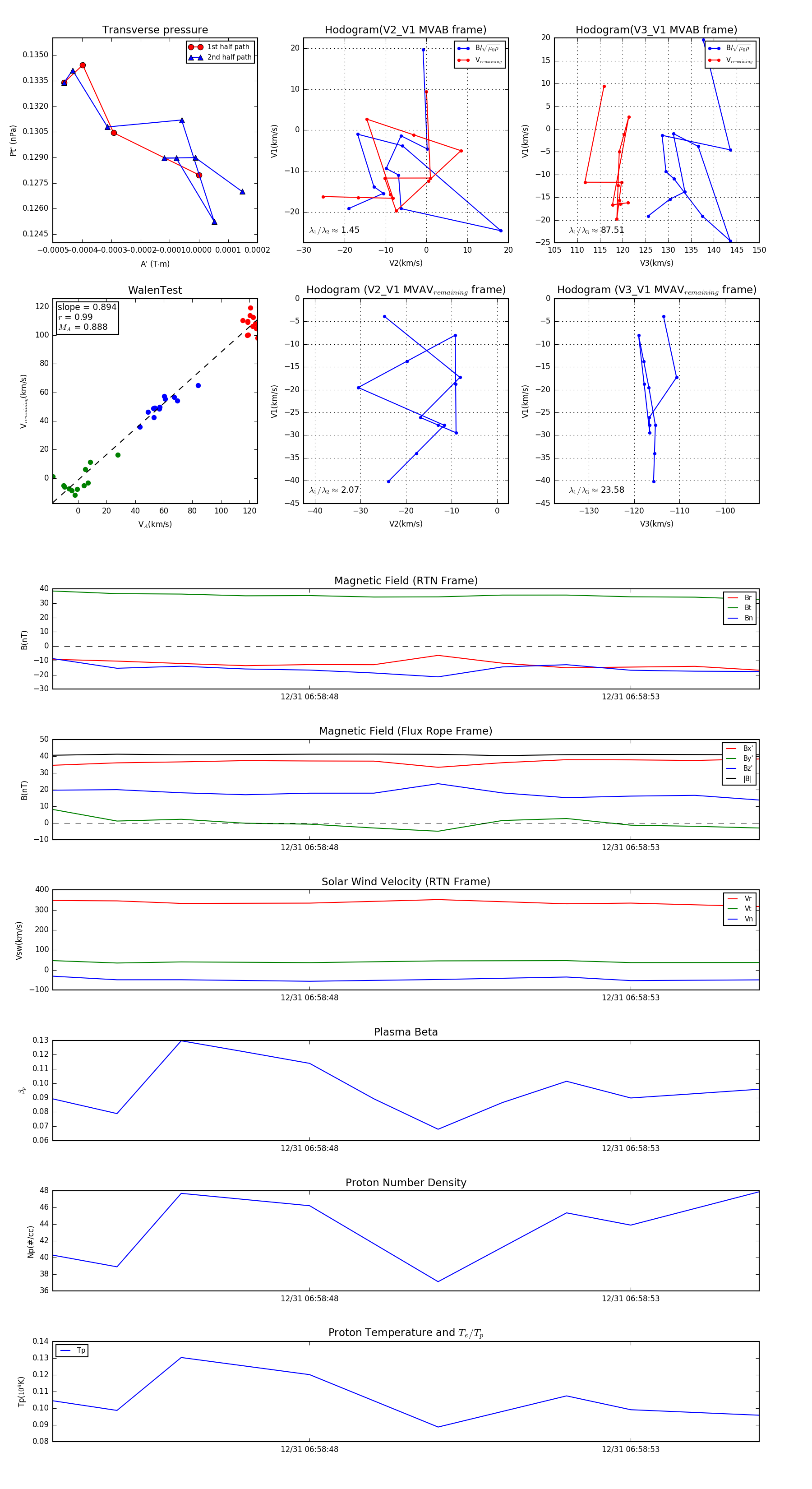
Flux Rope in 2024

Flux Rope Event 2024-12-31 06:58:44 ~ 2024-12-31 06:58:55 (12 seconds)


plot