HOME   LIST
‹–   –›

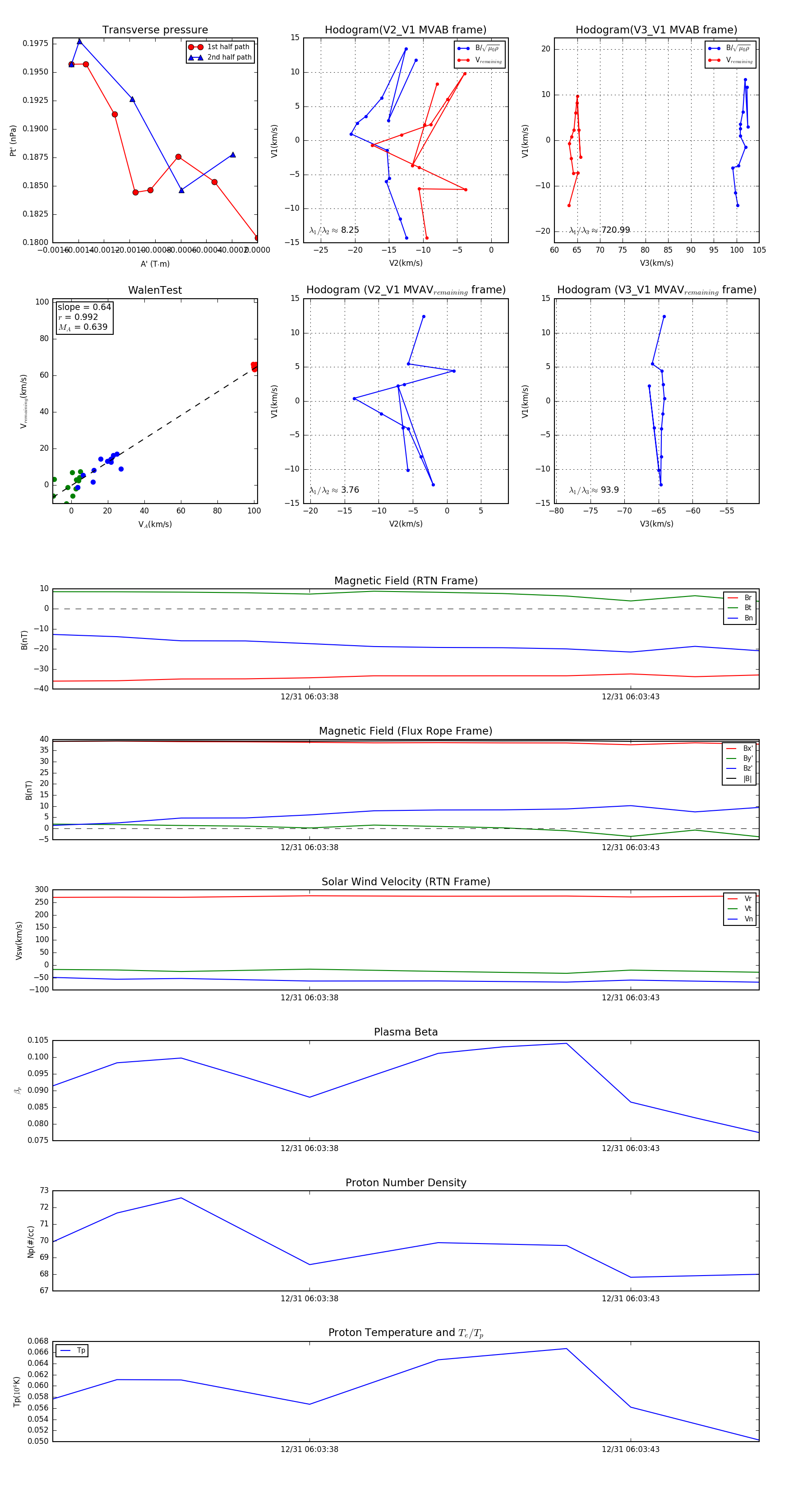
Flux Rope in 2024

Flux Rope Event 2024-12-31 06:03:34 ~ 2024-12-31 06:03:45 (12 seconds)


plot