HOME   LIST
‹–   –›

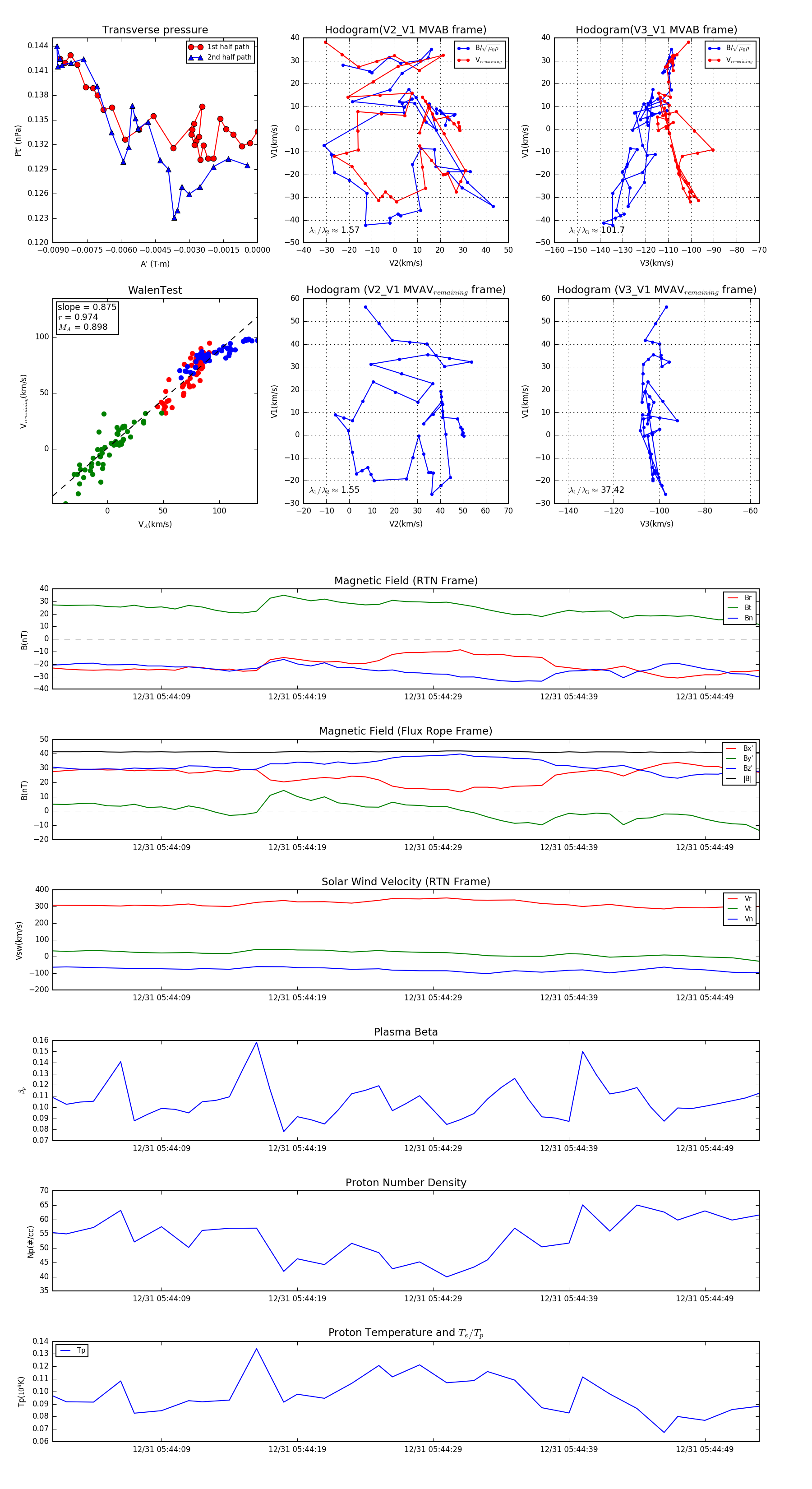
Flux Rope in 2024

Flux Rope Event 2024-12-31 05:44:01 ~ 2024-12-31 05:44:53 (53 seconds)


plot