HOME   LIST
‹–   –›

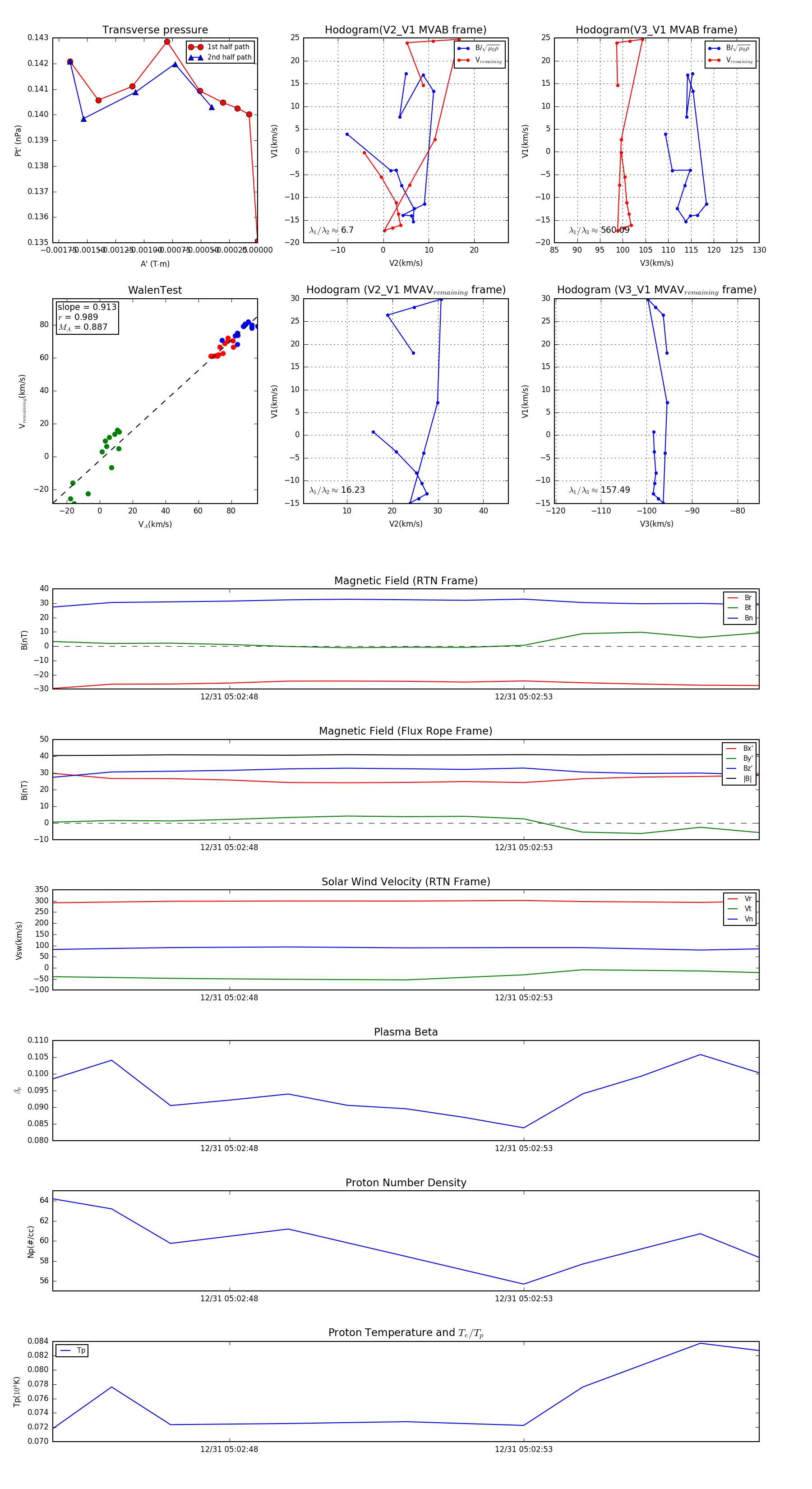
Flux Rope in 2024

Flux Rope Event 2024-12-31 05:02:45 ~ 2024-12-31 05:02:57 (13 seconds)


plot