HOME   LIST
‹–   –›

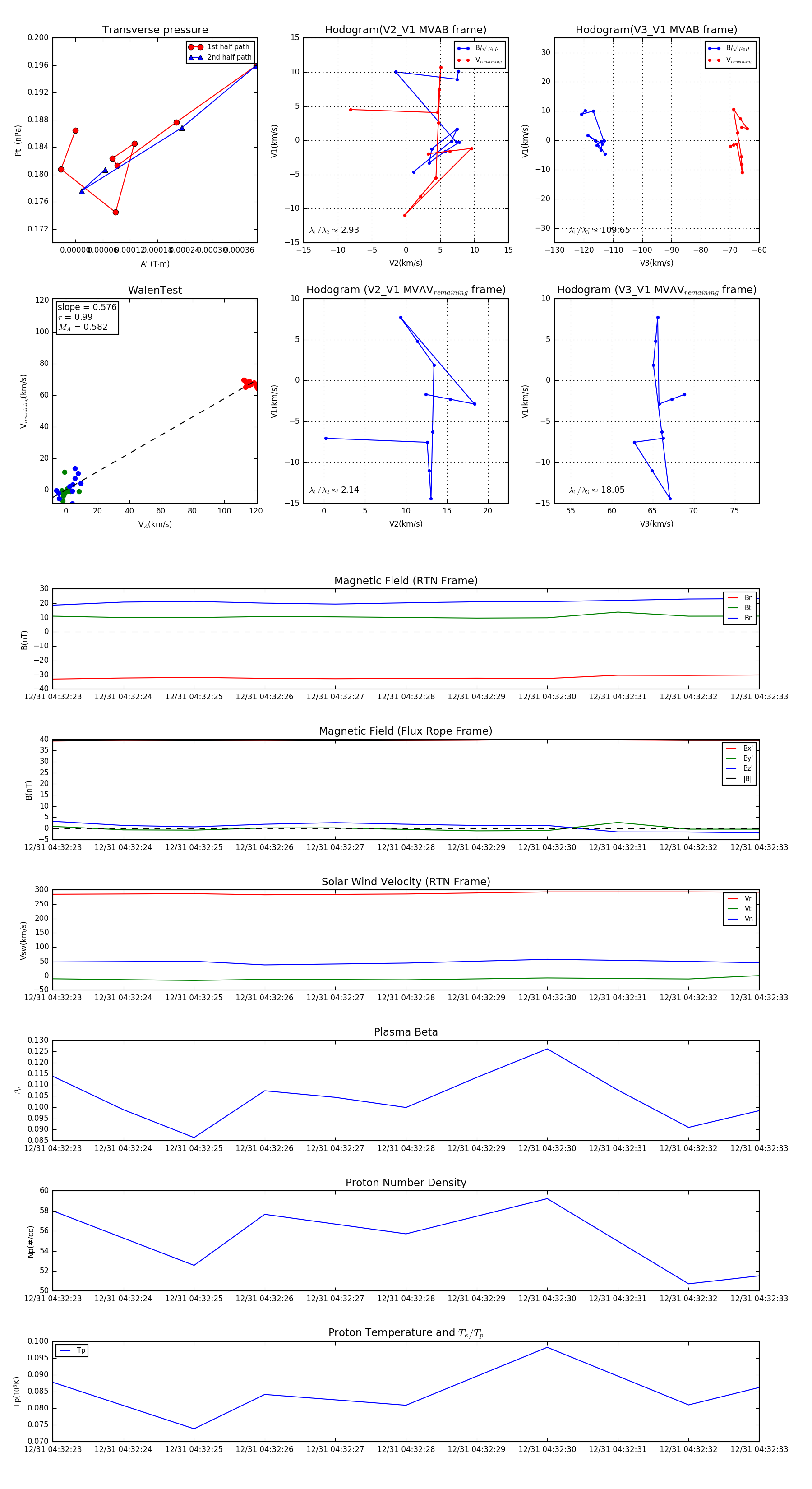
Flux Rope in 2024

Flux Rope Event 2024-12-31 04:32:23 ~ 2024-12-31 04:32:33 (11 seconds)


plot