HOME   LIST
‹–   –›

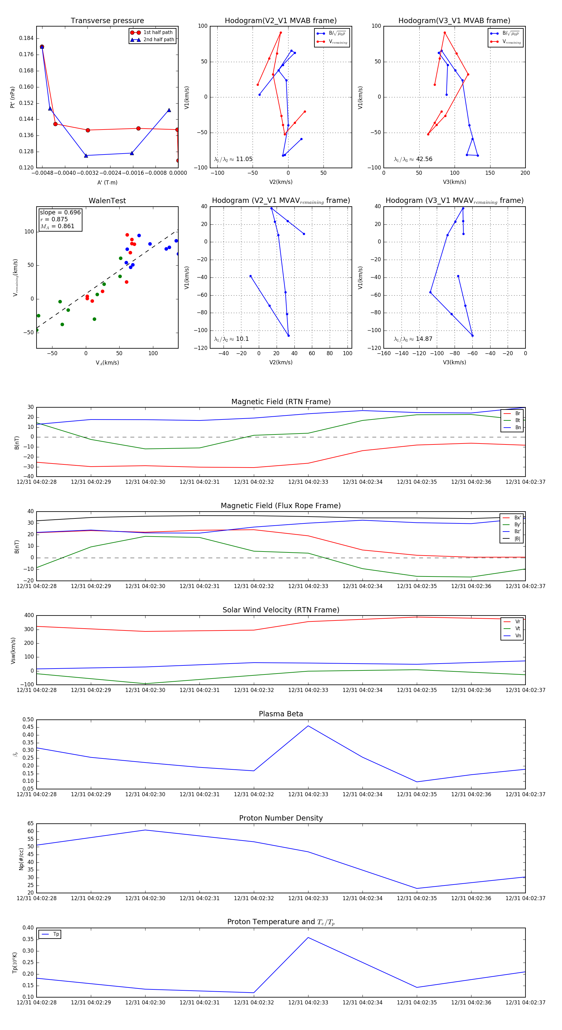
Flux Rope in 2024

Flux Rope Event 2024-12-31 04:02:28 ~ 2024-12-31 04:02:37 (10 seconds)


plot