HOME   LIST
‹–   –›

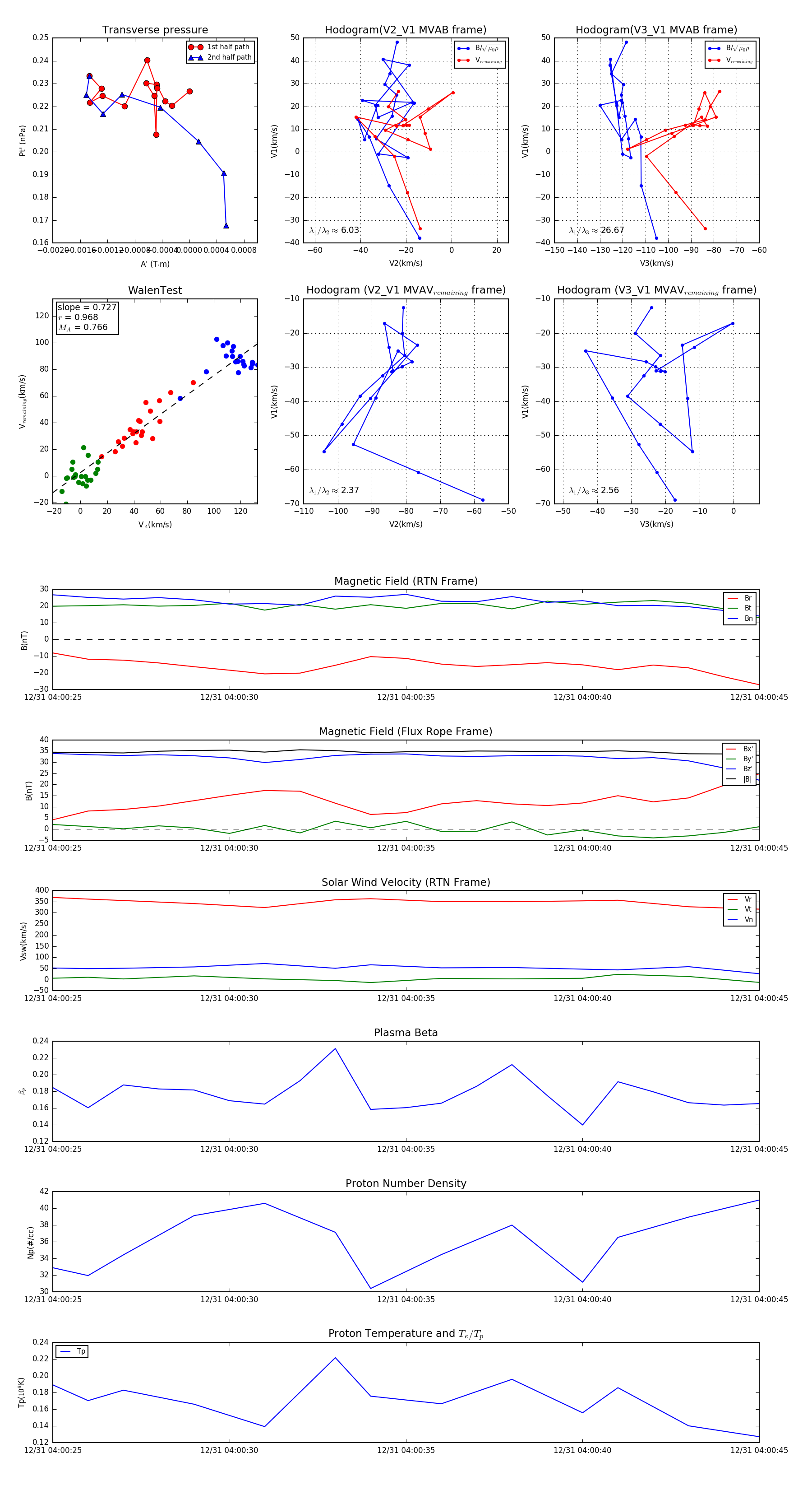
Flux Rope in 2024

Flux Rope Event 2024-12-31 04:00:25 ~ 2024-12-31 04:00:45 (21 seconds)


plot