HOME   LIST
‹–   –›

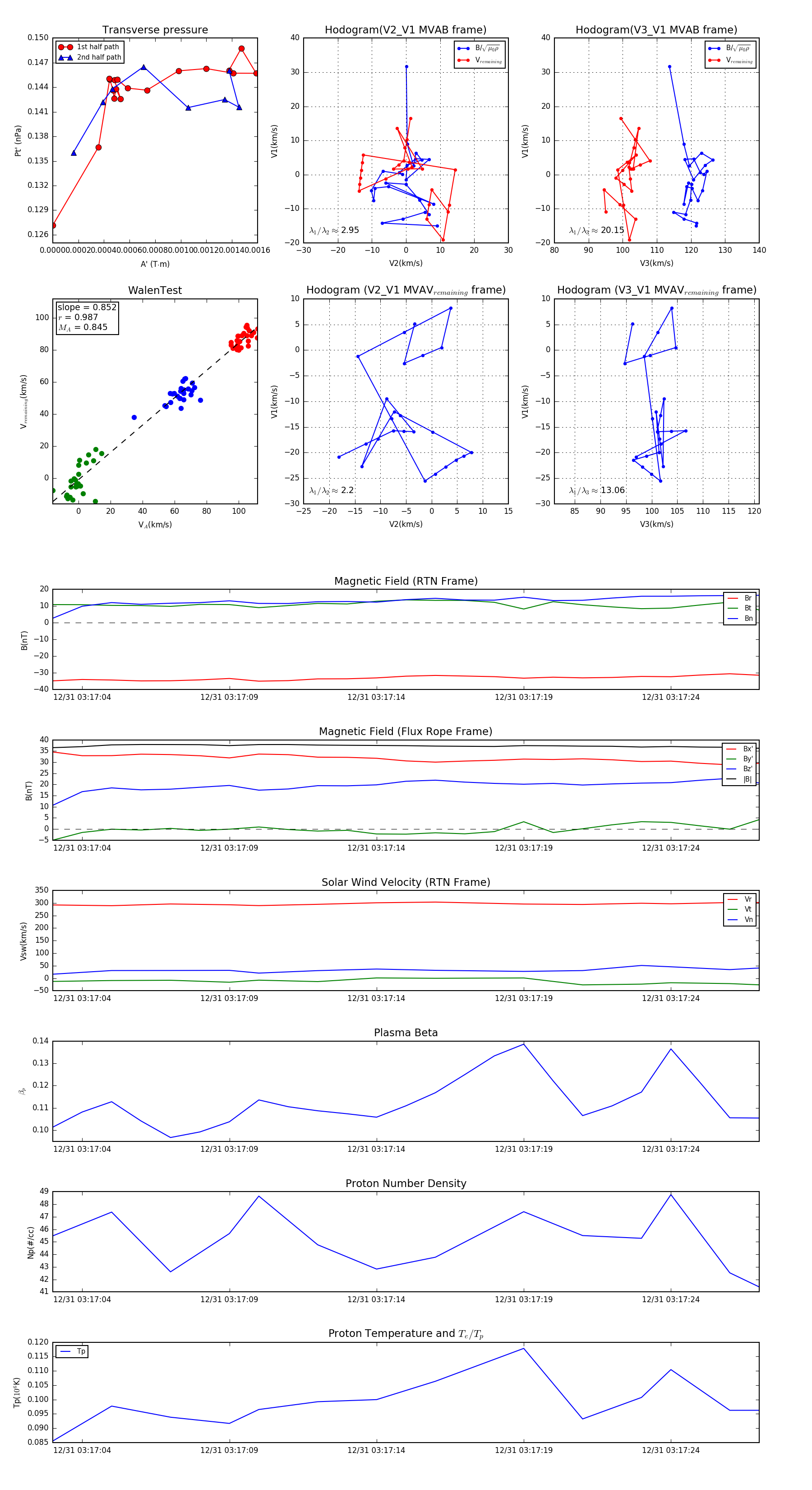
Flux Rope in 2024

Flux Rope Event 2024-12-31 03:17:03 ~ 2024-12-31 03:17:27 (25 seconds)


plot