HOME   LIST
‹–   –›

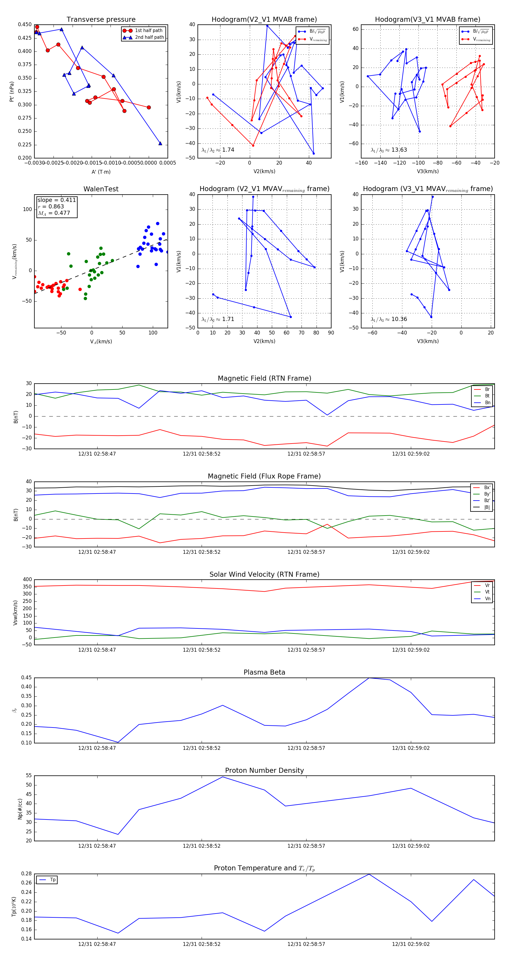
Flux Rope in 2024

Flux Rope Event 2024-12-31 02:58:44 ~ 2024-12-31 02:59:06 (23 seconds)


plot