HOME   LIST
‹–   –›

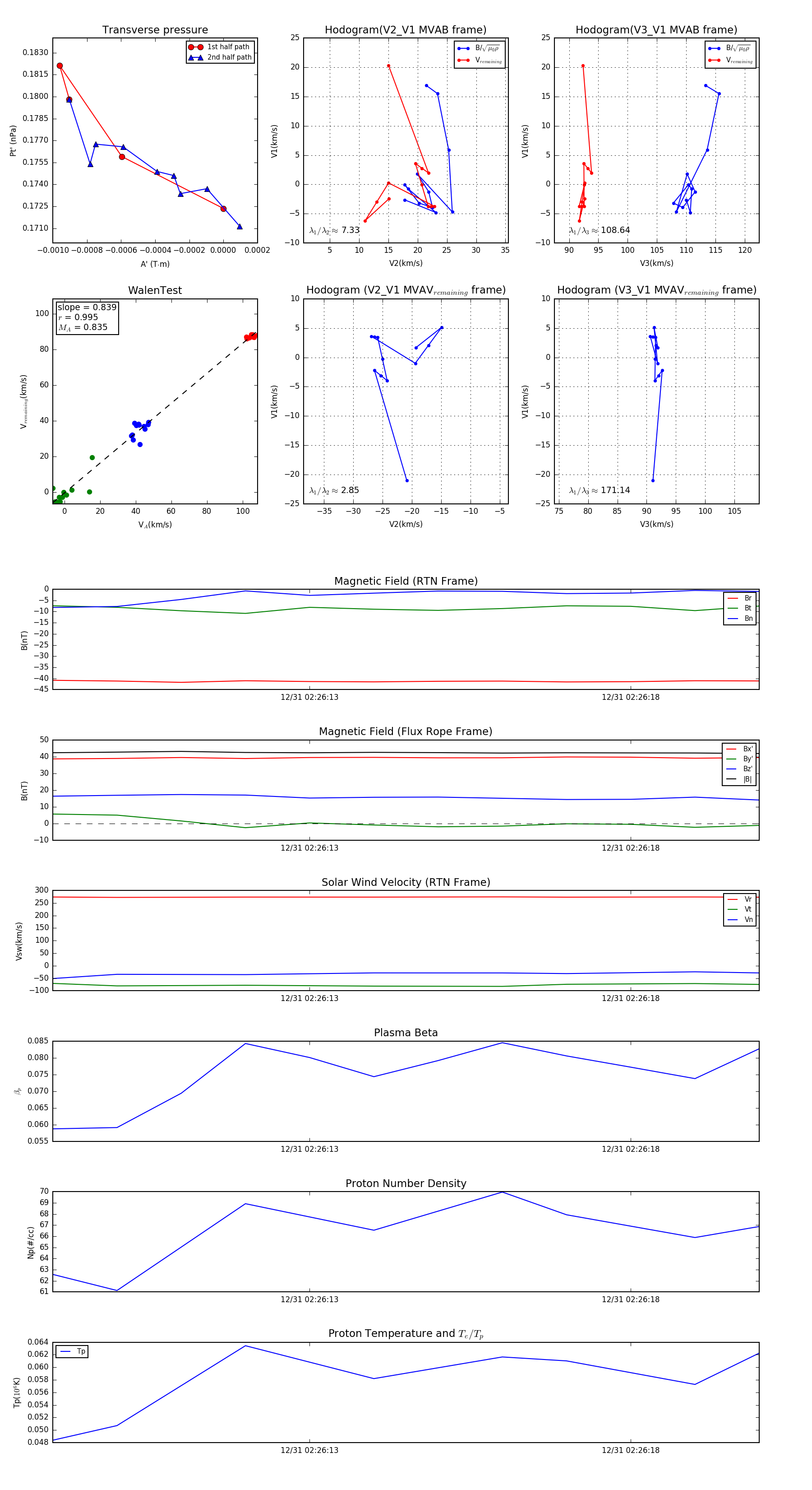
Flux Rope in 2024

Flux Rope Event 2024-12-31 02:26:09 ~ 2024-12-31 02:26:20 (12 seconds)


plot