HOME   LIST
‹–   –›

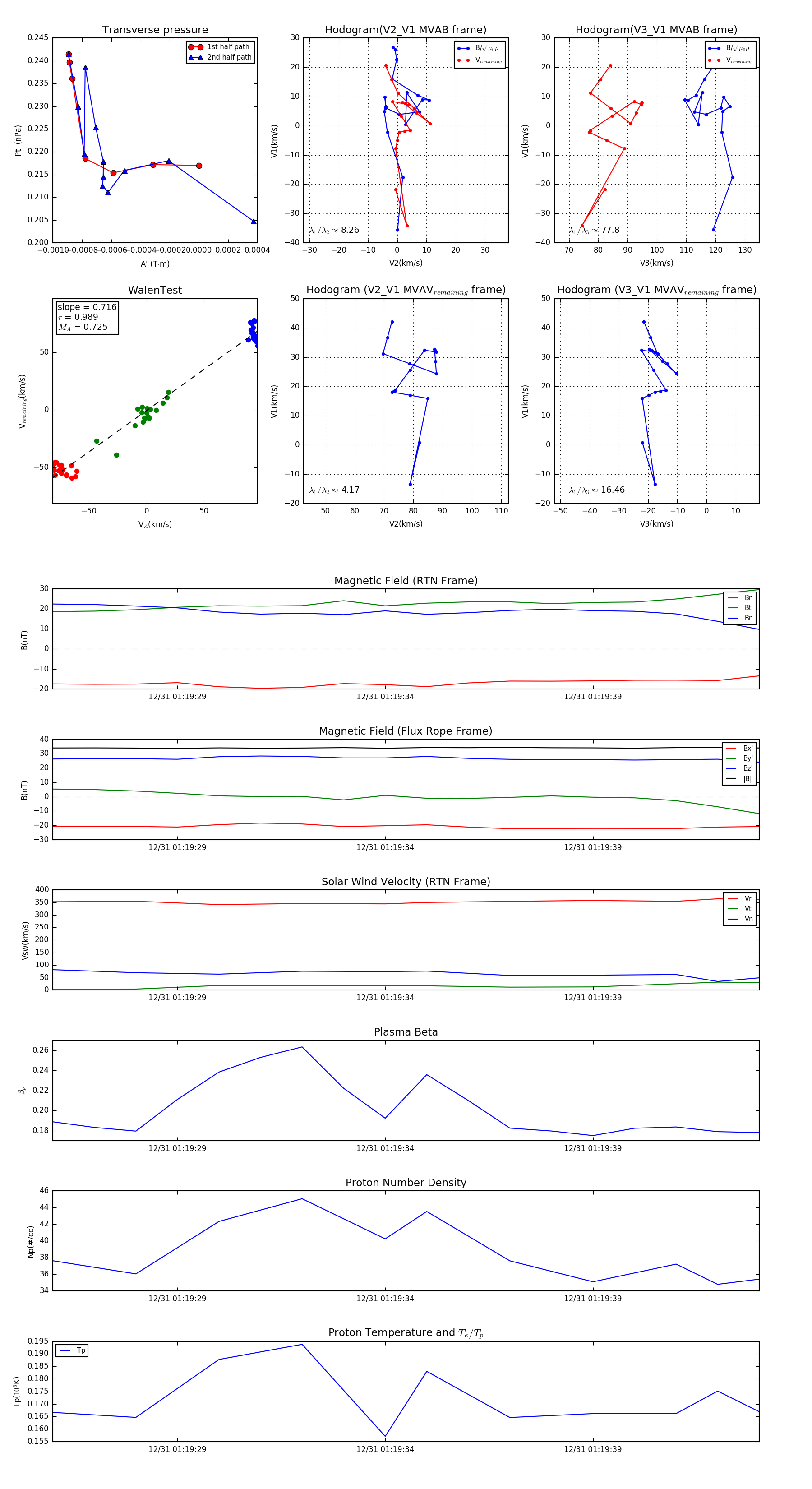
Flux Rope in 2024

Flux Rope Event 2024-12-31 01:19:26 ~ 2024-12-31 01:19:43 (18 seconds)


plot