HOME   LIST
‹–   –›

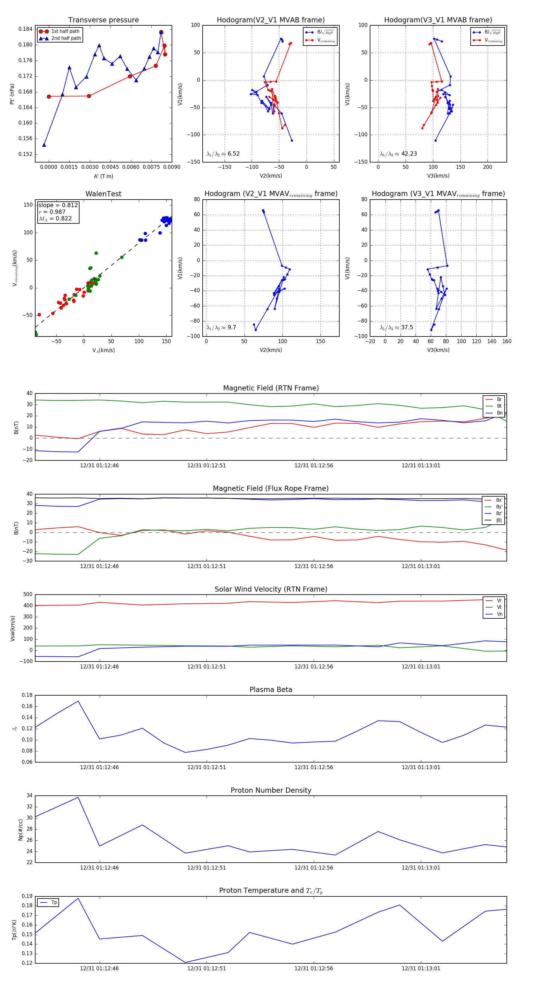
Flux Rope in 2024

Flux Rope Event 2024-12-31 01:12:43 ~ 2024-12-31 01:13:05 (23 seconds)


plot