HOME   LIST
‹–   –›

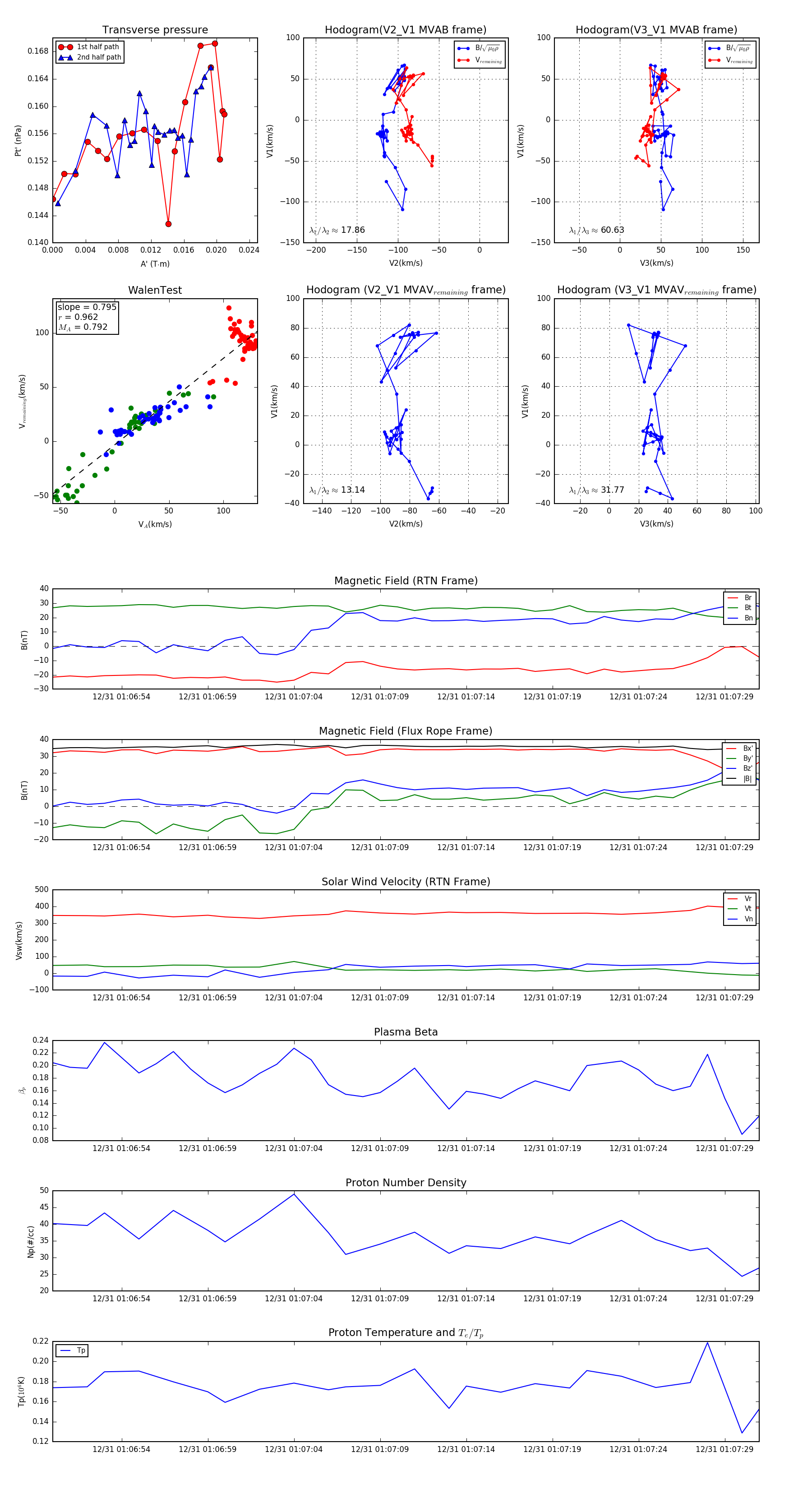
Flux Rope in 2024

Flux Rope Event 2024-12-31 01:06:50 ~ 2024-12-31 01:07:31 (42 seconds)


plot