HOME   LIST
‹–   –›

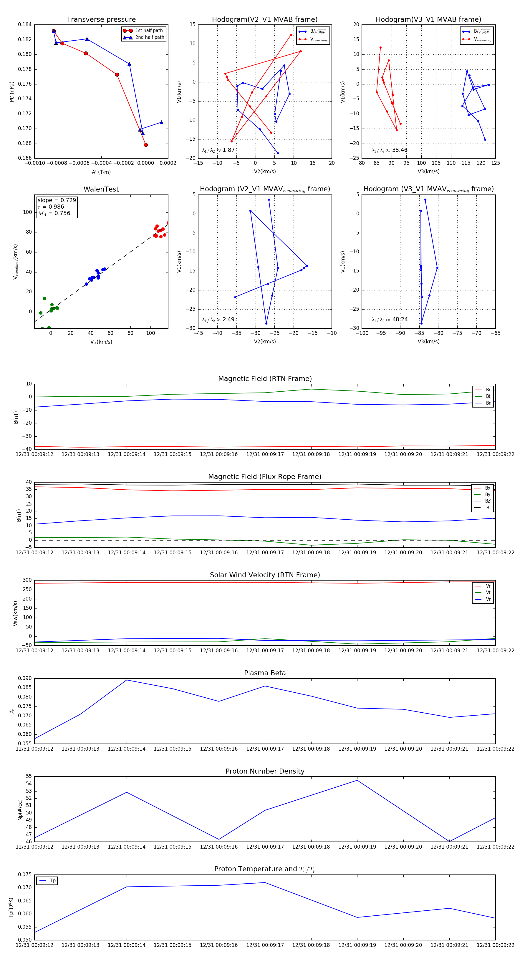
Flux Rope in 2024

Flux Rope Event 2024-12-31 00:09:12 ~ 2024-12-31 00:09:22 (11 seconds)


plot