HOME   LIST
‹–   –›

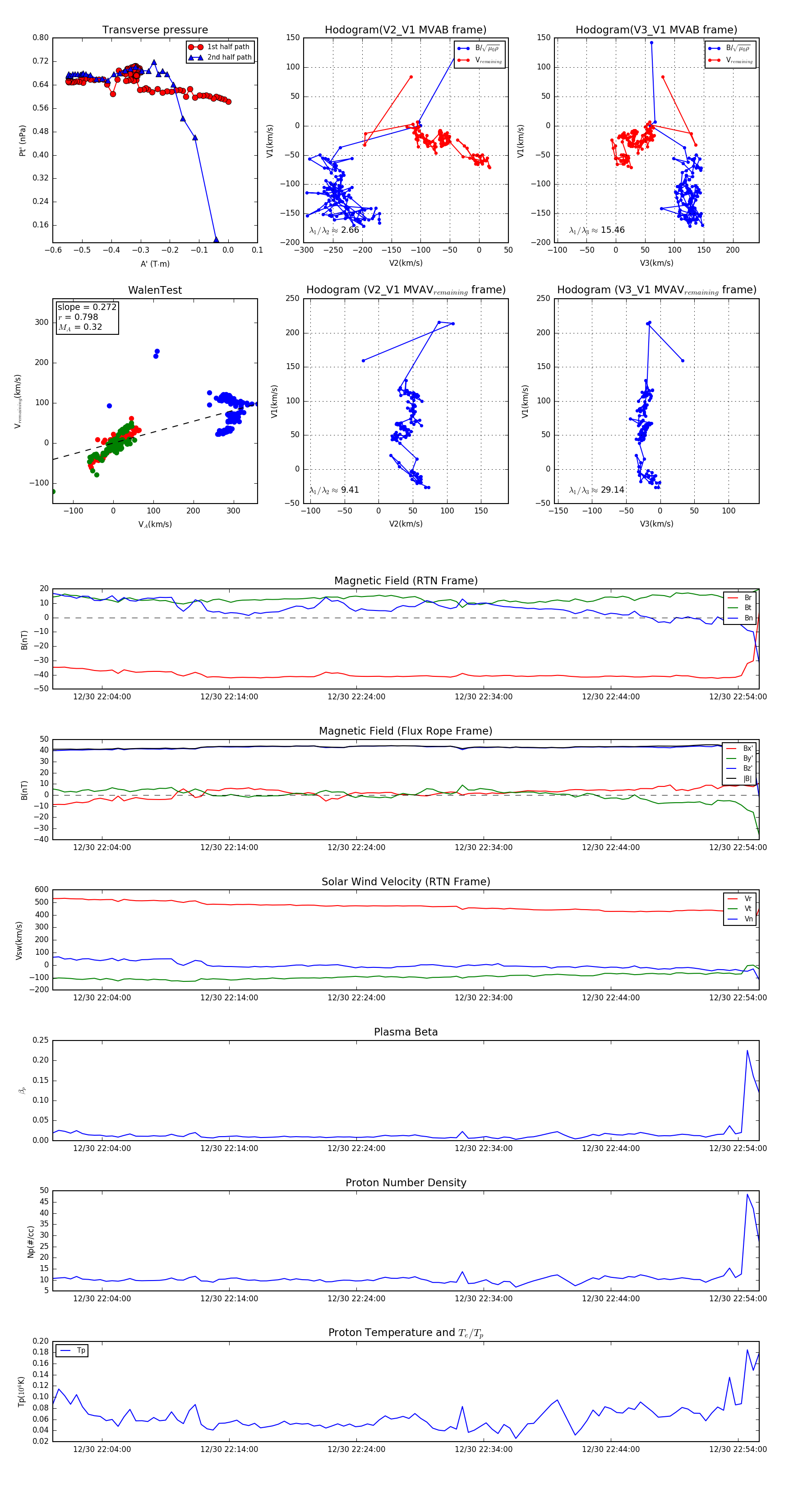
Flux Rope in 2024

Flux Rope Event 2024-12-30 22:00:08 ~ 2024-12-30 22:55:40 (3333 seconds)


plot