HOME   LIST
‹–   –›

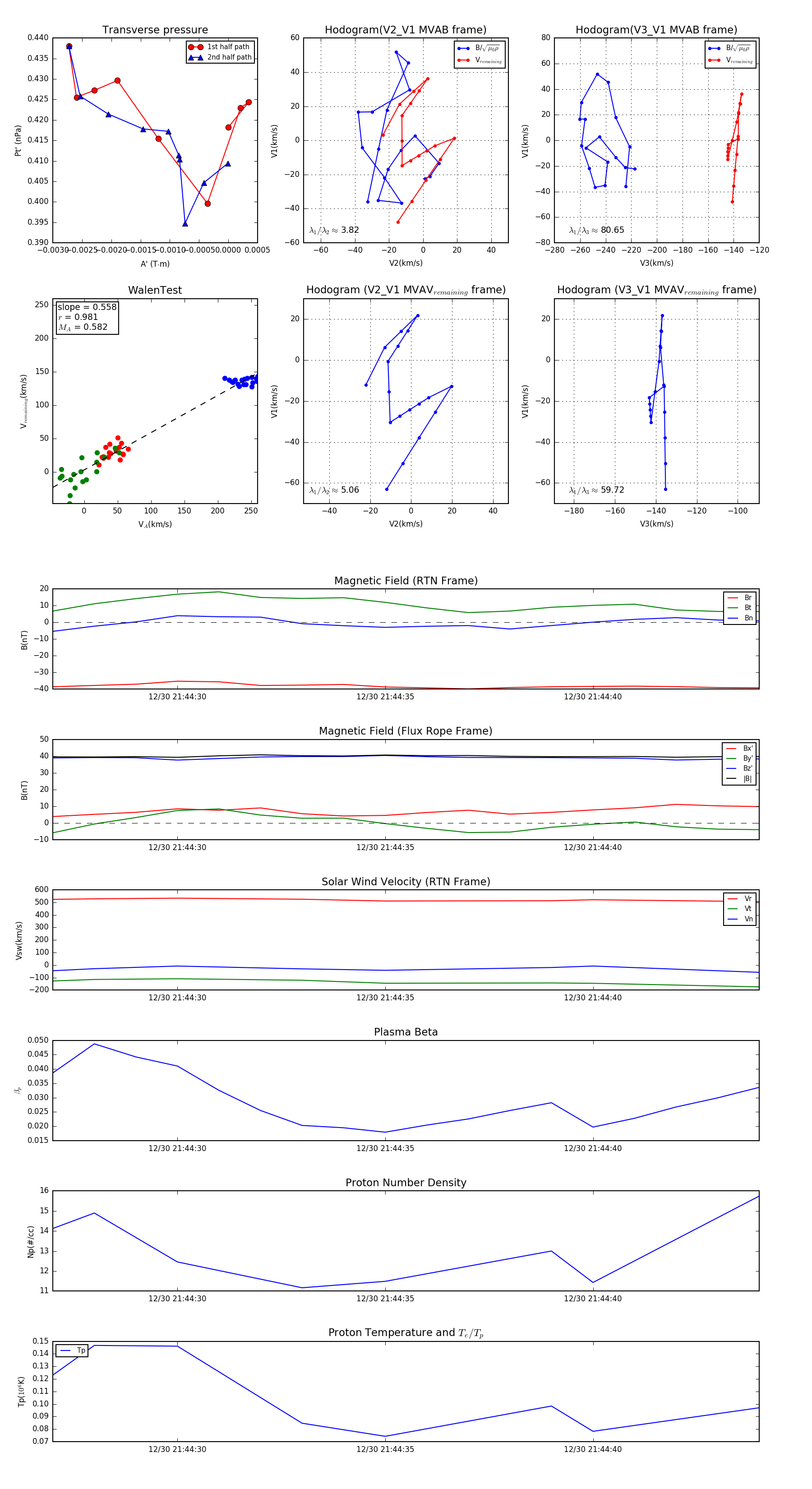
Flux Rope in 2024

Flux Rope Event 2024-12-30 21:44:27 ~ 2024-12-30 21:44:44 (18 seconds)


plot