HOME   LIST
‹–   –›

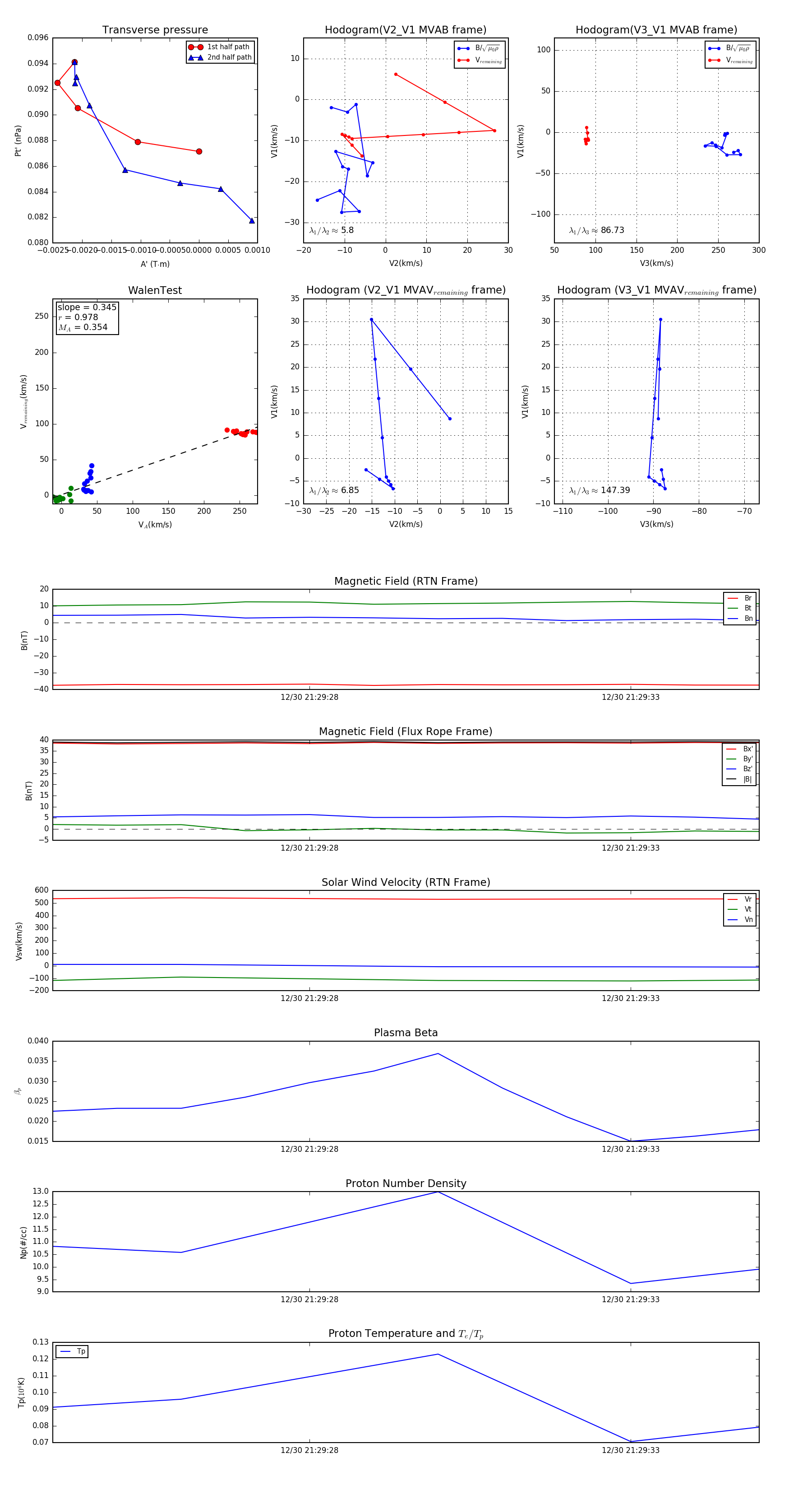
Flux Rope in 2024

Flux Rope Event 2024-12-30 21:29:24 ~ 2024-12-30 21:29:35 (12 seconds)


plot