HOME   LIST
‹–   –›

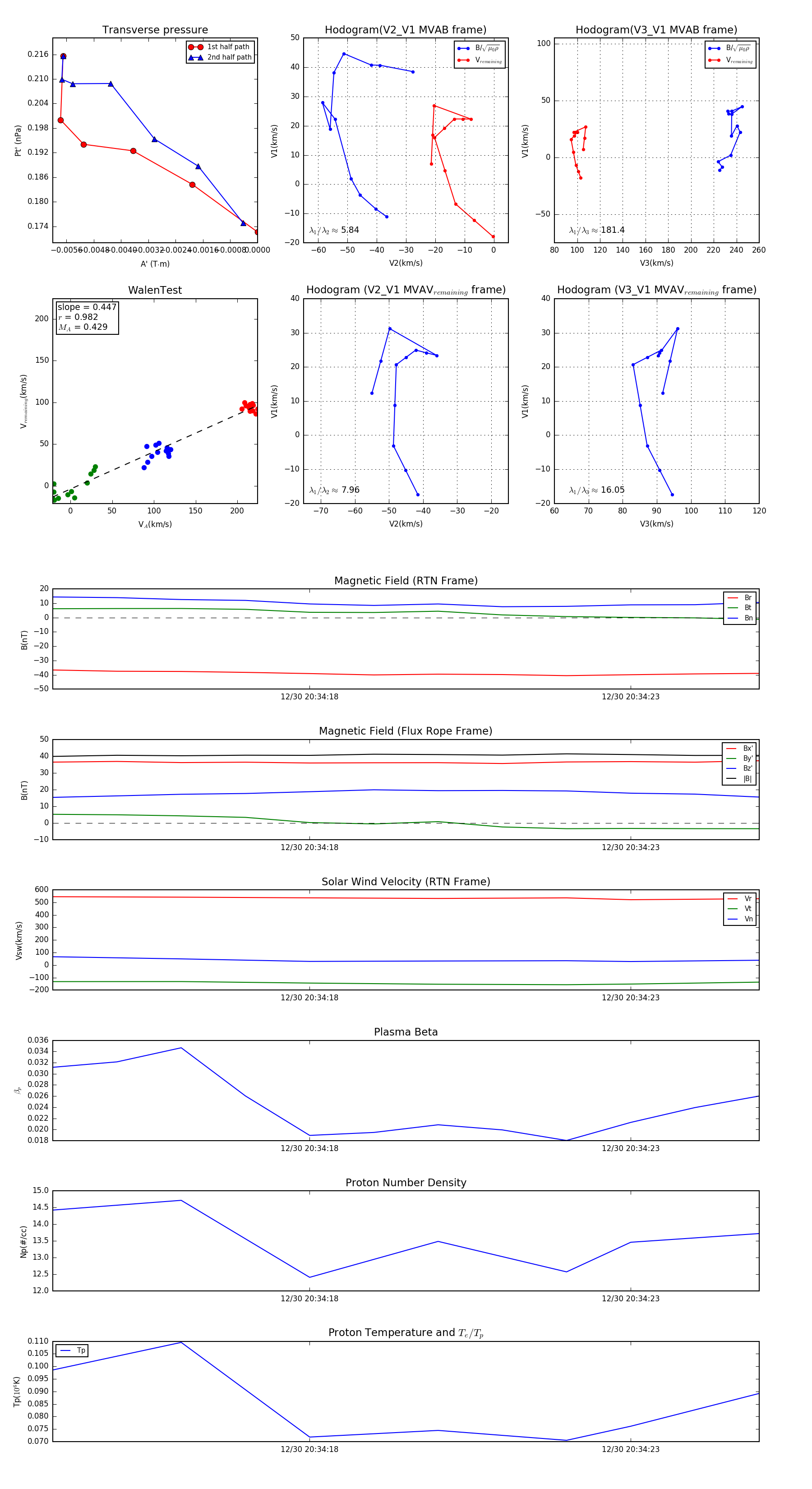
Flux Rope in 2024

Flux Rope Event 2024-12-30 20:34:14 ~ 2024-12-30 20:34:25 (12 seconds)


plot