HOME   LIST
‹–   –›

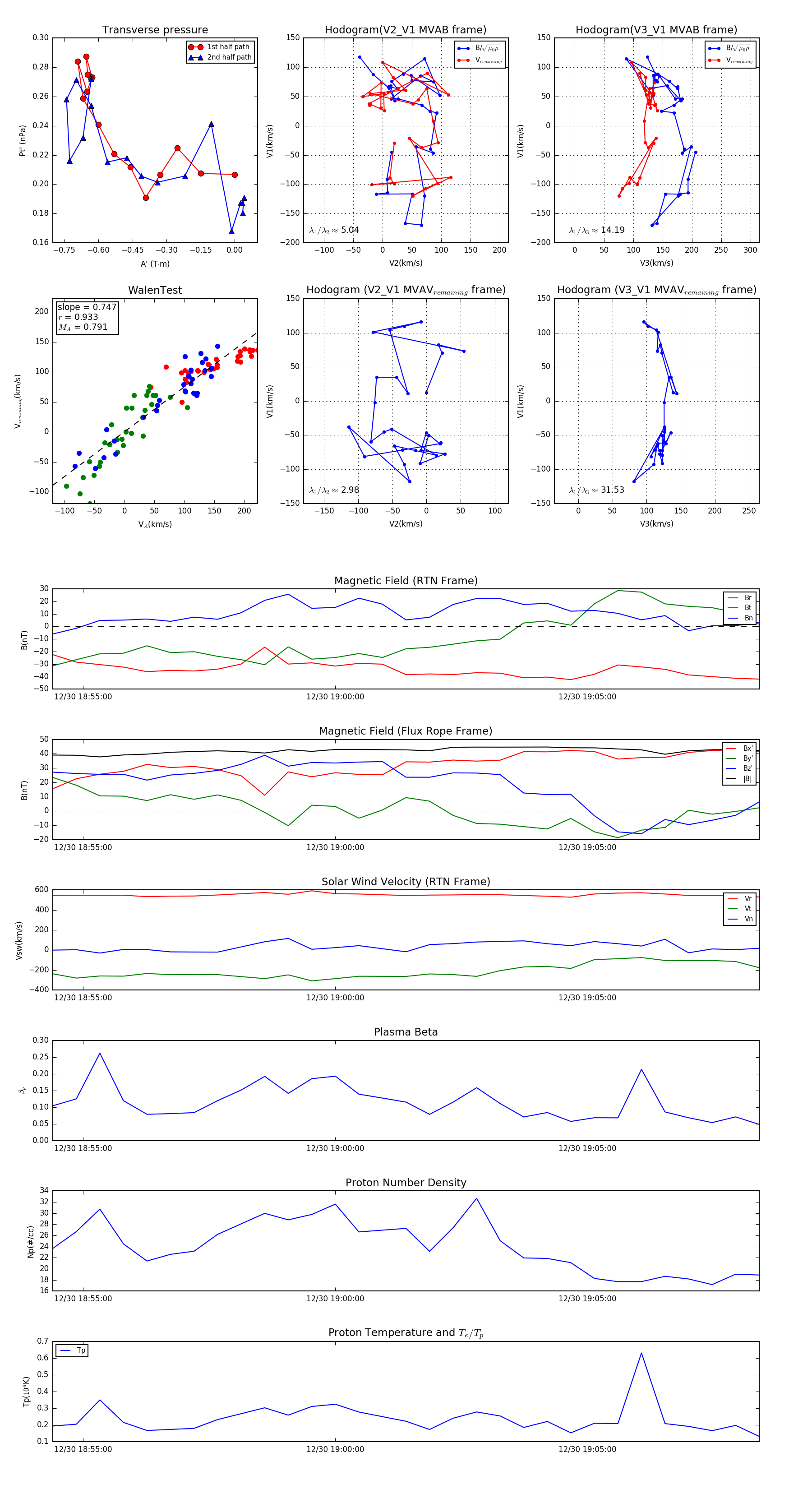
Flux Rope in 2024

Flux Rope Event 2024-12-30 18:54:24 ~ 2024-12-30 19:08:24 (841 seconds)


plot