HOME   LIST
‹–   –›

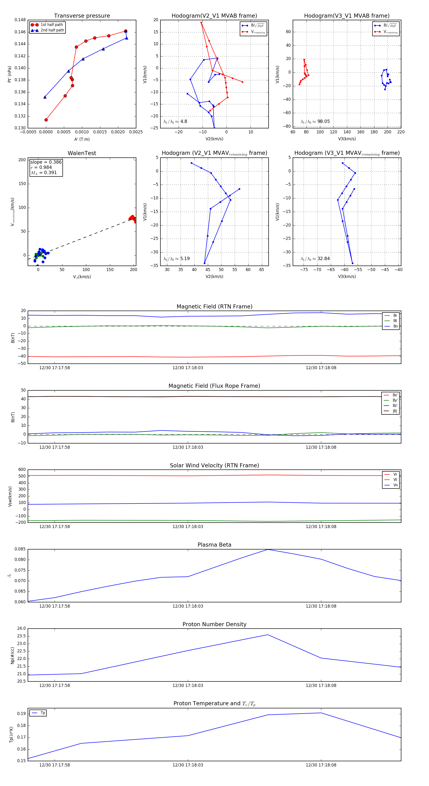
Flux Rope in 2024

Flux Rope Event 2024-12-30 17:17:57 ~ 2024-12-30 17:18:11 (15 seconds)


plot