HOME   LIST
‹–   –›

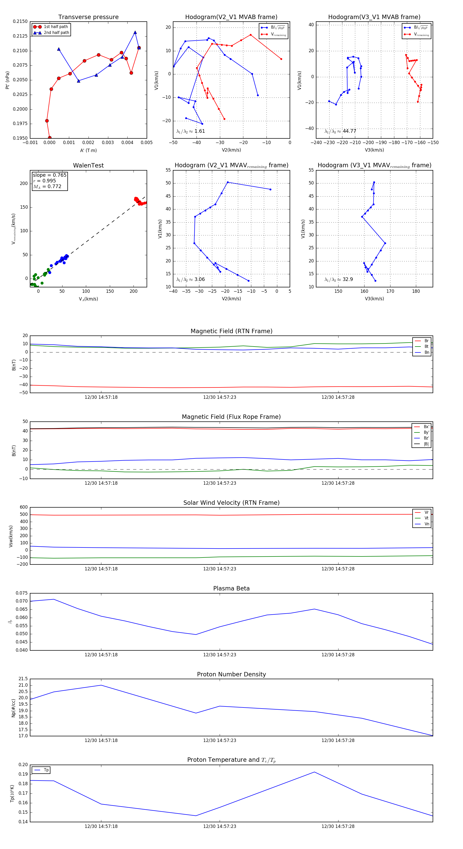
Flux Rope in 2024

Flux Rope Event 2024-12-30 14:57:15 ~ 2024-12-30 14:57:32 (18 seconds)


plot