HOME   LIST
‹–   –›

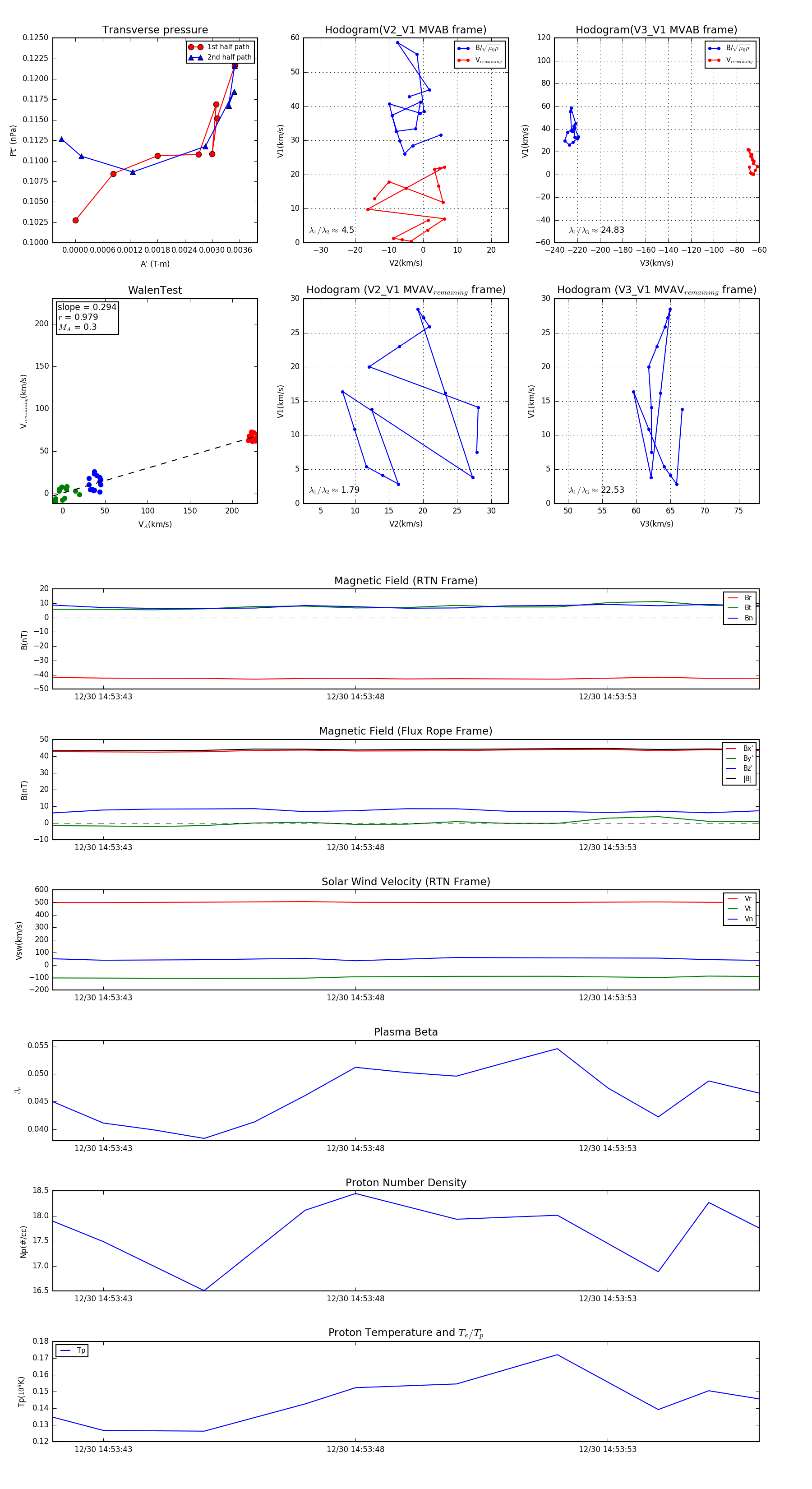
Flux Rope in 2024

Flux Rope Event 2024-12-30 14:53:42 ~ 2024-12-30 14:53:56 (15 seconds)


plot