HOME   LIST
‹–   –›

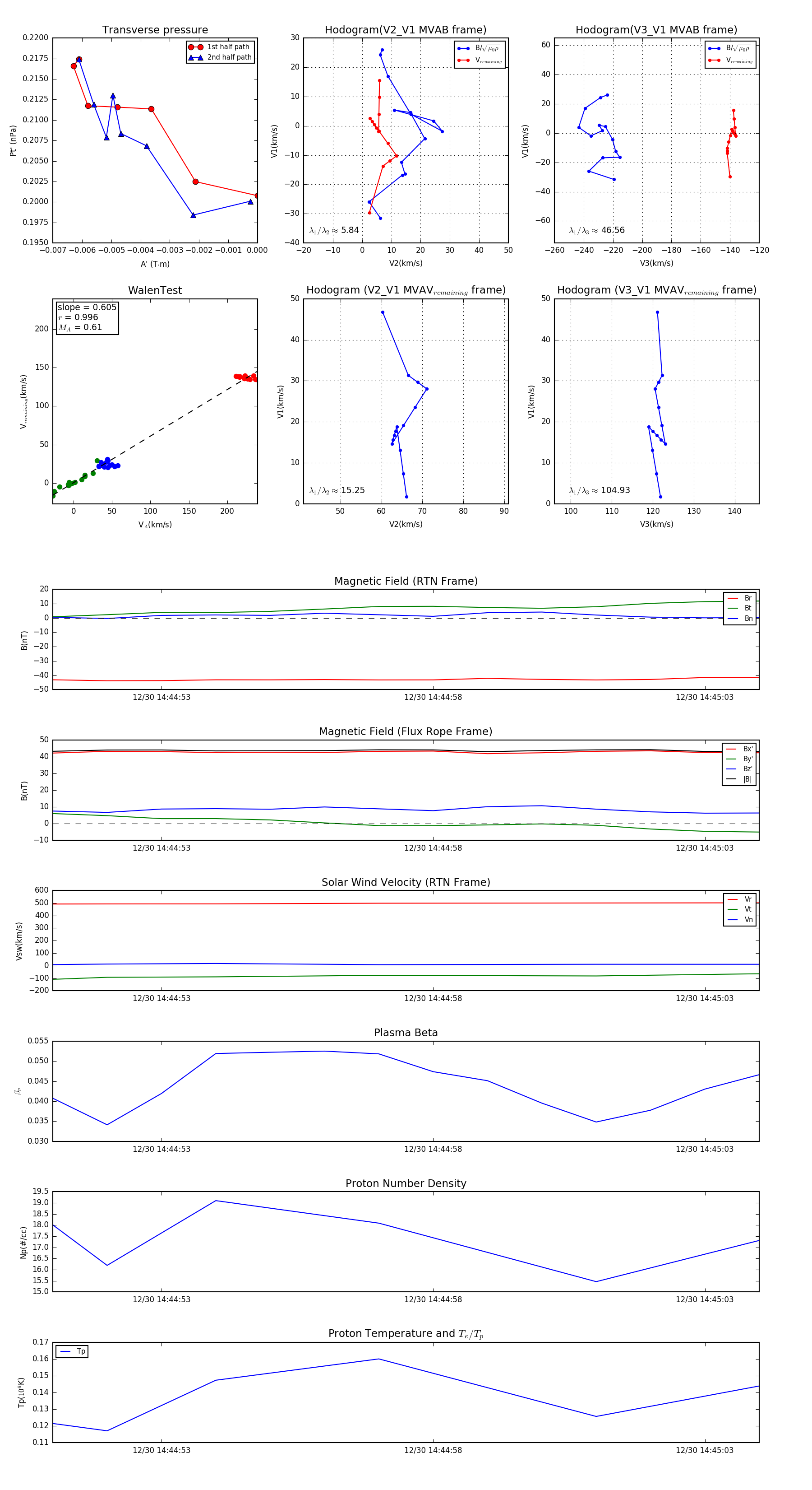
Flux Rope in 2024

Flux Rope Event 2024-12-30 14:44:51 ~ 2024-12-30 14:45:04 (14 seconds)


plot