HOME   LIST
‹–   –›

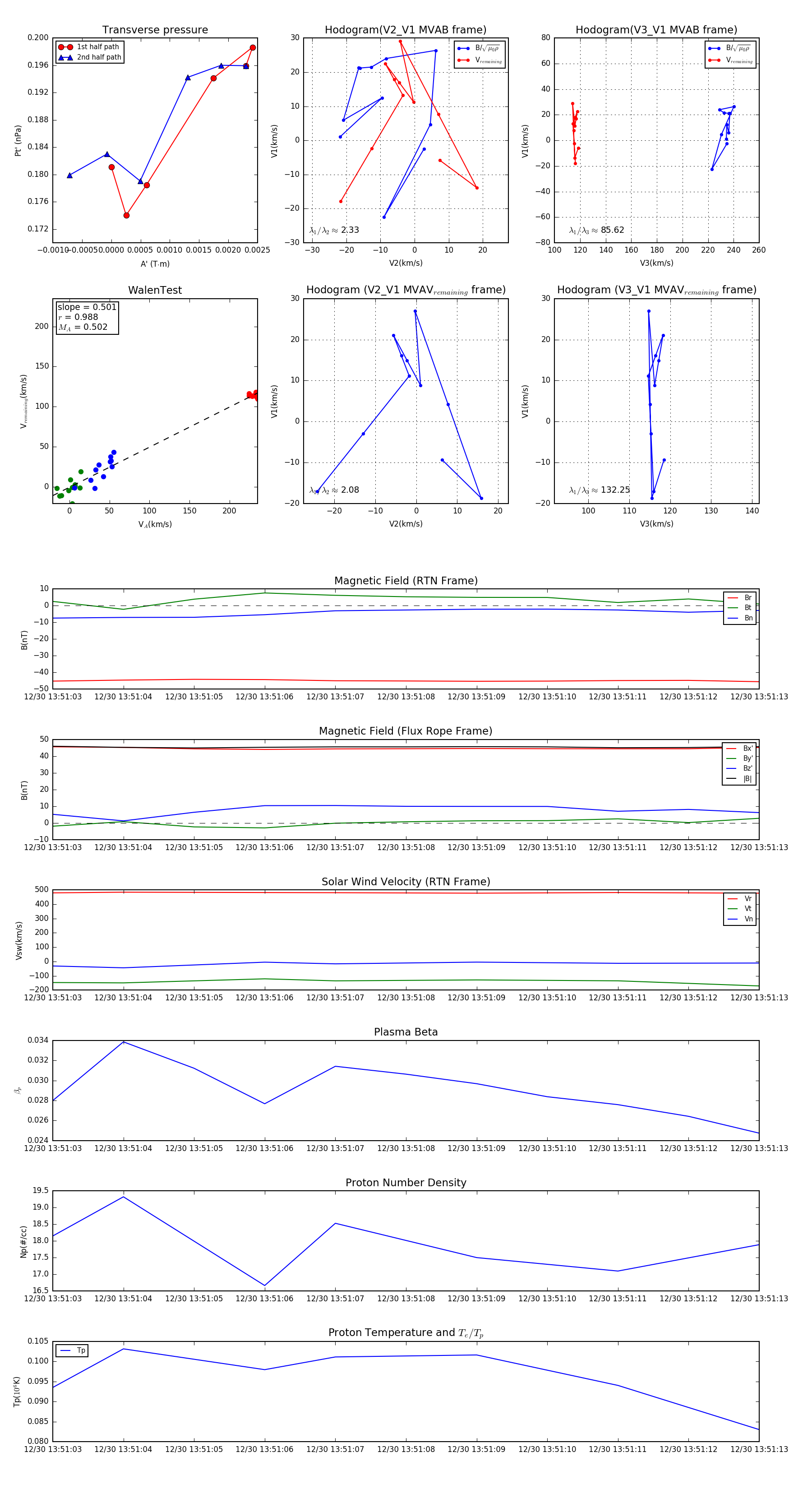
Flux Rope in 2024

Flux Rope Event 2024-12-30 13:51:03 ~ 2024-12-30 13:51:13 (11 seconds)


plot