HOME   LIST
‹–   –›

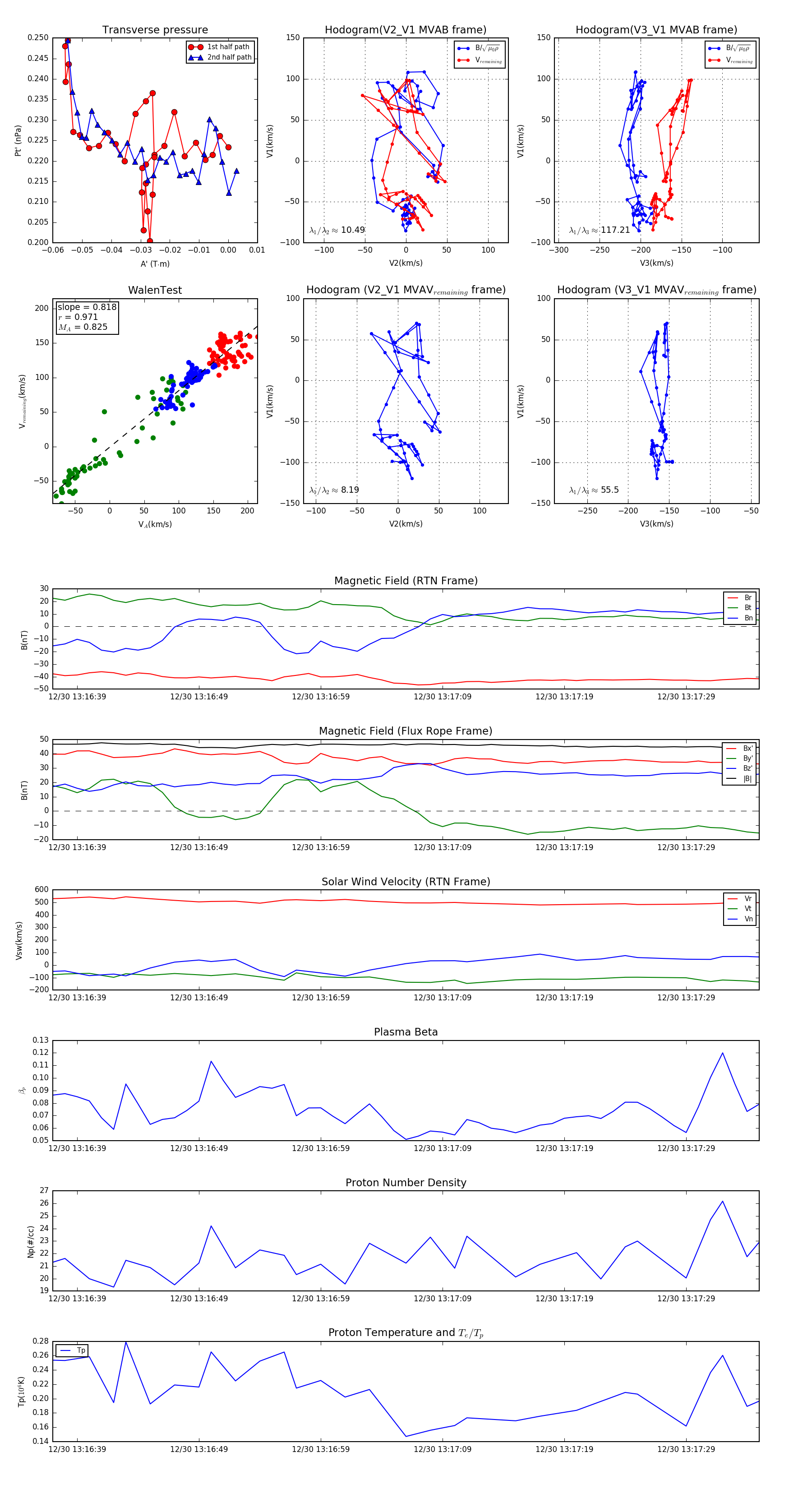
Flux Rope in 2024

Flux Rope Event 2024-12-30 13:16:37 ~ 2024-12-30 13:17:35 (59 seconds)


plot