HOME   LIST
‹–   –›

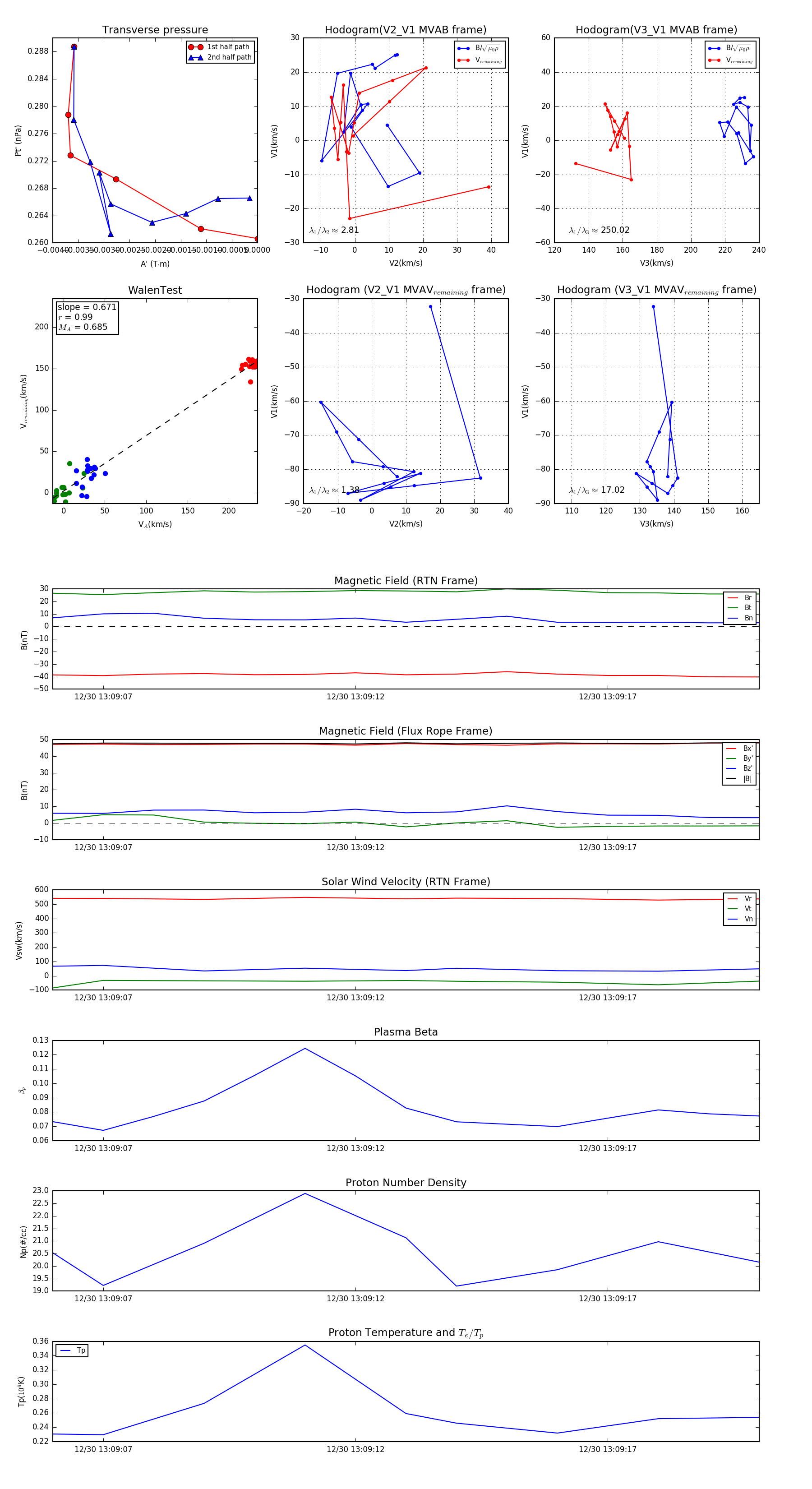
Flux Rope in 2024

Flux Rope Event 2024-12-30 13:09:06 ~ 2024-12-30 13:09:20 (15 seconds)


plot