HOME   LIST
‹–   –›

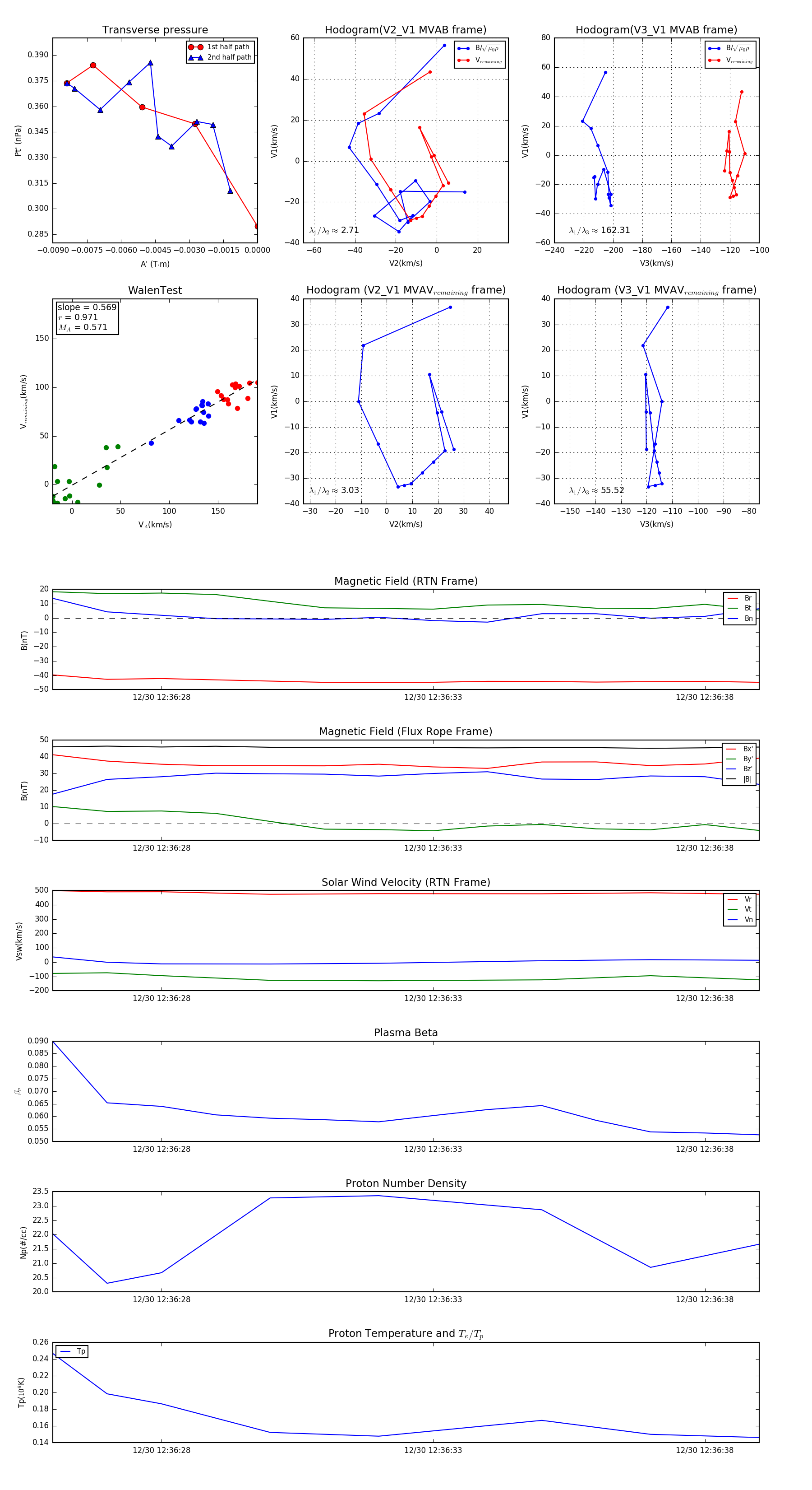
Flux Rope in 2024

Flux Rope Event 2024-12-30 12:36:26 ~ 2024-12-30 12:36:39 (14 seconds)


plot